- 探析新穎而簡單的鋰電池充電器
- 將OSC震蕩頻率進行32768次分頻
- 采用LM555或者CD4060等通用IC
隨著手機、MP3、PMP、DC/DV等手持電子產品越來越大眾化,鋰金屬(Li)和鋰離子(Li+)電池使用越來越普遍,而配用的充電器無論是市售的15元手機充電器還是較高檔的DC/DV兼容充電器,絕大部分是采用LM324組成的充電電壓檢測和控制線路,這些線路無論從控制精度還是功能方面都不能滿足鋰電池充電特性的要求,直接導致電池充不滿,電池壽命減短以及越來越多的電池損壞、爆炸等案例發生。而如果采用國外專用IC來設計,則其極其高昂的成本實在令人無法接受。
有鑒于此,筆者在此介紹兩款由國產新型IC組成的鋰電池充電器,在大致相當的總體成本下提供了遠遠超過LM324方案的性能,具有極高的新穎性和市場前景。
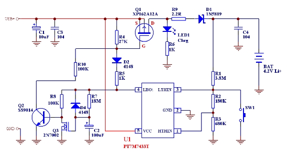
PT7M7433T是上海百利通公司最新設計的極高精度的一系列電壓檢測器的其中一款,其檢測精度在0-Vcc (5.5V)范圍內小于1mV,而且其批量IC的檢測值偏差<±2.5%,這樣完全保證了批量產品的性能一致性和極高的總體性能,我們利用其配合少量外部電路即可組成相當簡單的鋰電池充電線路。
該IC的內部框圖和簡單介紹如下:(圖一)

利用這個IC裝制的充電器電路如下(圖二)

[page]
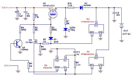
上面的方案還存在一些不足之處,例如檢測精度由外接電阻R1/R2/R3的精度決定,對于過放電的電池(電池端電壓低于2.8V)沒有一個小電流預充的過程,另外該方案的10分鐘補充充電時間對于較大容量的電池來說不是太足夠,因此針對上述不足之處,我們還提供一個成本稍高一點,性能更加完善的方案:(圖三)

首先讓我們介紹一下該電路中幾個IC的功能:

上面電路的另外一個IC(PT8A25 13)則是一個極簡單卻極穩定的延時IC,其延時時間僅僅取決于 OSC腳的頻率。事實上該IC就是將OSC震蕩頻率進行32768次分頻后用來控制輸出的。之所以采用這個電路而不采用LM555或者CD4060等通用IC的原因就是因為它相對而言定時精度更高(其它IC不分頻),定時時間更長(可達數小時)。并且電路更加簡單,采用TO-94或SOT-23-4封裝,就像一個三極管一樣。而價錢也跟CD4060差不多,使用效果可就好的太多了。
至此大家想必也大致了解了圖三的工作流程了:接上電池和充電器,如果電池電壓低于2.8V,則U1輸出為低(U2輸出也是低),這樣R3和R4的回路都不通,只有R2回路導通,給Q1提供微弱的導通,使之輸出約數毫安的電流給電池進行預充電,當電池電壓上升到超過2.94V(1.05X2.8)時或者剛接上電池電壓就超過2.94V時,U1輸出高電平而U2繼續輸出低電平(電池電壓還沒達到4.2V J),這時R2通路截止而R3通路導通(因為Q4導通且其源極電平為低-因U1輸出拉低),從而由較小阻值的R3令Q1完全導通,提供一個數百毫安的大電流恒流充電,而當這個恒流充電過程慢慢令到被充電的Li+電池端電壓上升到4.2V時,U2也輸出高電平從而關閉Q4,但是它同時也給U3提供了電源導致U3開始工作,這樣U3觸發Q3使R4導通提供一個很小的補充充電電流,直至U3達到定時時間從而關閉Q3,這時整個充電過程才完全結束。
相比而言,第二個方案增加了前期智能判斷電池狀態和自動預充電過程,以及延長了末尾的補充充電過程的時間,各個階段的充電電流可調并且補充充電時間可調(數分鐘至數小時),因此該方案對鋰電池充電具有更好的精確性和安全性,加上價錢便宜,功能也比較完善,相信很快會取代市面中低檔的充電器特別是那些廉價的手機電池充電器。






