【導讀】當電流通過螺線管線圈時,其內部會產生磁場。該磁場產生拉動柱塞的力。當磁場產生足夠的力來拉動柱塞時,柱塞會在螺線管內移動,直到到達機械停止位置。當柱塞已經位于螺線管內部時,磁場會產生力將柱塞固定到位。當電流從螺線管線圈中移除時,柱塞將在螺線管中安裝的彈簧的推動下返回到其原始位置。
螺線管是機電執行器,具有可自由移動的磁芯(稱為柱塞)。一般來說,螺線管由螺旋線圈和鐵制成的移動鐵芯組成。
當電流通過螺線管線圈時,其內部會產生磁場。該磁場產生拉動柱塞的力。當磁場產生足夠的力來拉動柱塞時,柱塞會在螺線管內移動,直到到達機械停止位置。當柱塞已經位于螺線管內部時,磁場會產生力將柱塞固定到位。當電流從螺線管線圈中移除時,柱塞將在螺線管中安裝的彈簧的推動下返回到其原始位置。

圖 1 顯示了螺線管的結構。
驅動螺線管的常見方法是在螺線管線圈中施加所需的電壓。這通常可以使用配置在高側或低側的單個功率晶體管來完成。功率晶體管需要一個與螺線管并聯的續流二極管,因為螺線管線圈具有高電感,會試圖將電流推入晶體管。盡管這種方法簡單且便宜,但其功率效率不高。這是因為螺線管通常需要大量電流來拉動柱塞,但當拉動柱塞時,不需要相同量的電流。在簡單的驅動器方法中,當柱塞被拉入并保持柱塞時,施加到螺線管的電流主要通過其內部電阻產生熱量。
解決此問題的另一種方法是使用電流調節驅動器來激活和停用螺線管。該驅動器可以在螺線管中施加峰值電流值,直到它拉動柱塞,然后,它可以將電流降低到保持值。這種策略大大降低了內部螺線管電阻所消耗的功率。該驅動器的另一個優點是可以在更大的電壓范圍內使用螺線管。這意味著驅動器允許設計為在較低電壓(例如 5 伏)下運行的螺線管在較高電源電壓下運行而不會損壞(例如,在 12 伏電源下)。
以下部分將介紹使用SLG47105 HVPAK器件實現兩個螺線管的電流調節驅動器。
GreenPAK設計理念
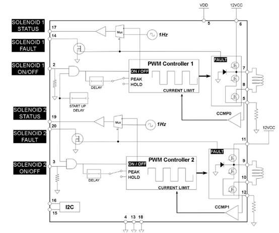
可以使用單個 SLG47105 器件驅動兩個不同的螺線管。SLG47105 器件將控制通過螺線管的電流,并通知用戶每個螺線管的狀態(打開、關閉或處于故障狀態)。顯示其內部結構的概念框圖如圖 2 所示。

圖 2. 采用 SLG47105 的節能螺線管驅動器框圖(瑞薩電子)
該圖的右上側顯示了高壓輸出 (HVOUT) 塊的內部配置方式及其與外部電磁閥的連接。連接到引腳 7 的輸出配置為推挽式,連接到引腳 8 的輸出配置為開漏。該開漏輸出在啟動延遲后始終保持打開狀態。引腳 5 在內部連接到引腳 8 的 N-Mosfet 和內部電流放大器。引腳 5 用于測量電磁閥電流并將其與內部參考進行比較,將比較結果發送到 PWM 控制器 1 塊。
PWM 控制器 1 塊生成調節連接到引腳 7 和 8 的電磁閥電流所需的 PWM。它有兩個設定點,一個用于電磁閥峰值電流,另一個用于電磁閥保持電流。PWM 控制器的開/關輸入由其左側的 AND 端口激活。AND 端口連接到啟動延遲塊和引腳 2,用作打開和關閉螺線管的外部接口。
連接到 AND 端口的啟動延遲模塊用于保證所有內部模塊在 IC 上電時正確初始化。AND 端口的輸出連接到另一個延遲塊。當 PWM 控制器打開時,它被配置為將螺線管電流調節為其峰值電流值。延遲 50 毫秒后,延遲塊會切換 PWM 配置,以將螺線管電流調節為其保持電流值。
PWM 控制器 1 模塊的開/關輸入還連接到多路復用器的輸入之一。另一個多路復用器輸入連接到頻率為 1 赫茲的方波信號。多路復用器輸出由 HVOUT 模塊中的 FAULT 信號控制。當 FAULT 信號未指示任何故障時,開/關輸入通過引腳 17(即 SOLENOID 1 STATUS 輸出)進行緩沖。當 FAULT 信號指示故障時,在此輸出中驅動方波信號。SOLENOID 1 STATUS 旨在驅動外部 LED 并向用戶顯示電磁閥狀態。當 LED 以方波輸出頻率閃爍時,該狀態可以打開、關閉或處于故障狀態。
引腳 14 中提供了一個額外的故障輸出作為開漏輸出。該輸出設計用于驅動外部設備,例如微控制器。
PWM 控制器 1 下方是 PWM 控制器 2,如圖 2 所示,PWM 控制器 2 周圍的控制結構與 PWM 控制器 1 類似。
兩個 FAULT 輸出可以從外部連接,因為它們是開漏輸出,如果任何輸出出現故障,可以為外部設備提供單個 FAULT 信號。
一個附加塊是 I2C;它可用于重新配置峰值和保持電流設置。
免責聲明:本文為轉載文章,轉載此文目的在于傳遞更多信息,版權歸原作者所有。本文所用視頻、圖片、文字如涉及作品版權問題,請聯系小編進行處理。
推薦閱讀:



