【導讀】最初是在今日頭條-大數據文摘看到一篇文章 在家做核子研究:怎么DIY一個粒子檢測器[1] ,介紹了Steve Foster(一個剛剛退休英國中央銀行 TI 構架師)如果在全球綿延 新冠疫情(COVID-19) 背景下,帶著自己的16歲上中學的兒子在家鼓搗一個可以檢測環境放射性粒子電子裝置。
他是看到一篇介紹歐洲粒子研究中心(CERN)外聯項目文章, 說可以使用不到30英鎊的價格打造屬于自己的粒子探測器, 文章所涉及到的資料可以在Github上下載[2] 。

▲ Setve Foster DIY的粒子檢測器和觀察到的波形
Foster在博文中詳細生動記載了他和兒子三周內(實際制作時間大約4個小時)制作過程所經歷的溝溝坎坎,對于希望做同樣電子實驗的電子初學者來說很有幫助。
我對于他們的制作感興趣,是因為之前在 頭頂上的放射源[3] 中曾介紹了離子式煙霧感測器。對于煙霧傳感器中镅(Am-241)放射性檢測,使用了 古老的蓋革管[4] 作為探測器的。而在Foster制作粒子檢測器則使用了硅半導體PIN光電管來檢測放射性粒子,并且可以根據產生信號脈沖的強弱來推算粒子的能量譜。

▲ 兩款用于檢測放射粒子的PIN光電管
左:BPW34F;右:BPX61
固體粒子檢測原理
基于硅半導體固態半導體檢測放射粒子及其能量分布的原理[5] 在很多網絡文章中都被介紹。相比于 蓋革管[6] 利用氣體電離(電離能力大約15eV),在硅半導體中的電離,即將電子從共價帶激發到導帶所需要的能力就很小,大約1.1eV。所以一個通過硅晶體的高能粒子可以半導體中激發出自由電子和空穴。
在P型半導體和N型半導體結合部由于擴散會形成耗散區,耗散區的厚度隨著偏置反電壓的增加而變厚,有時可以達到幾百個微米。當放射性粒子通過耗散區時,所激發出電離電子(空穴)則會被耗散區內的電場驅動留出耗散區,最終從PN結兩端引線輸出脈沖電流。因此,PN結處的耗散區就像一個固態的容性電離室可以檢測通過的高能粒子,粒子的能力與最終形成的脈沖電流強弱有關系。

▲ PIN二極管以及光電檢測原理
實驗中使用的BPX61、BPW32F是一種PIN結構的光電管,它是在傳統的P型和N型半導體之間還有一層本征半導體(基本上沒有摻雜硅),這使得PN結之間的耗散層變得更寬,則對通過PN結的粒子更加敏感。
由于α粒子的穿透能力很弱,為了能夠探測α粒子,需要將BPX61頂部封裝玻璃窗口去除。
使用斜口鉗在BPX61的封裝金屬殼四周稍微剪出幾個凹槽,這樣頂部的玻璃片就會破碎并與金屬殼玻璃剝離。小心操作就可以不傷害傳感器內部的硅光電管芯片。

▲ 左:帶有玻璃串口的BPX61光電管
右:已經移除窗口的BPX61
脈沖電流放大
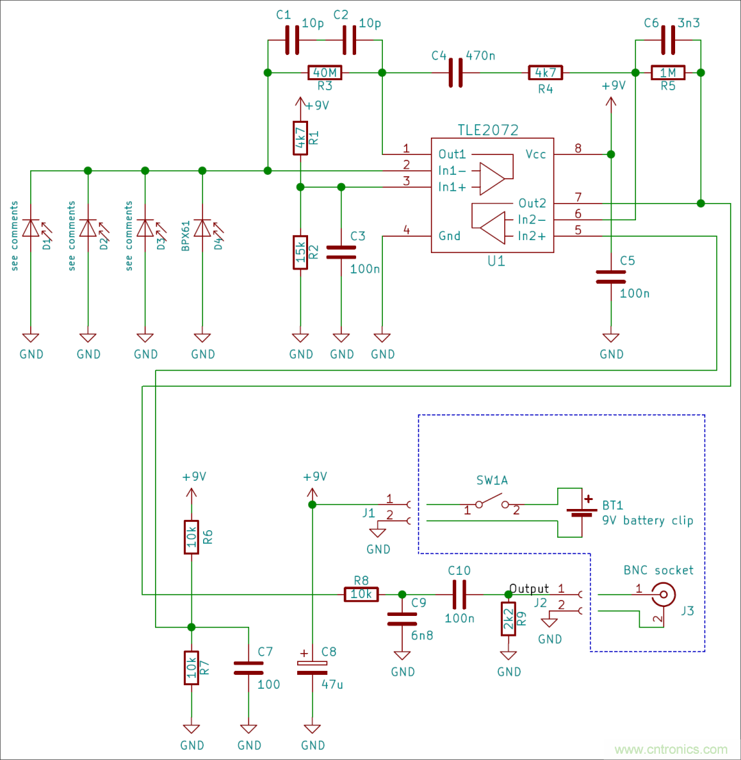
雖然一個放射性粒子(α粒子、電子、γ光子)可以在PIN光電管耗散區電離出很多電子,但為了形成可以被測量的電脈沖信號,還需要經過很多倍的放大。下圖是 Github上給出的粒子檢測器的信號放大電路圖[7] 。
在放大電路前端,用于檢測α粒子,或者β射線(電子)的傳感器,可以使用一個BPX61,也可以使用四個并聯的BPW34F(A)。
使用BPX61傳感器,事前需要對它進行改造(剪除頂部密封的玻璃),可以檢測到α、β射線粒子。

▲ 信號處理電路原理圖
使用四個BPW34F(A)作為傳感器,只能夠檢測到β射線(電子)和少量的γ射線(光子),α粒子不能夠穿過BPW34的外部封裝到達內部的芯片,無法產生電脈沖信號。由于使用了四個BPW24F并聯,增大了對電離輻射的檢測靈敏度,因此可以降低電路中的放大倍數,這樣也可以減少電路對環境噪聲靈敏度,以及受機械振蕩所產生的干擾。
使用BPW34F時,對于電路中的電阻R3,R4,R5,R9分別減小到10M ,1K,100K ,0Ω,整體的放大倍數降低了10倍左右。
為了便于理解信號放大原理,下面將前面的電路圖重新進行了整理。圖中可以看出,它實際上是由JFET運放IC中(TLE2072)的兩個獨立運放分別組成兩個低通濾波器,C4,R4組成高通濾波器,R8,C9,C10,R9組成帶通濾波器,所以整個電路的是一個帶通放大電路。

▲ 放大電路的電路圖
如果是購買成品的電路板和元器件,高中生的孩子,或者其他工程科技愛好者可以在兩個小時內將粒子檢測器組裝完畢,包括在外部金屬屏蔽盒上打洞,安裝開關和信號線插座。
在剛剛過去的暑期小學期的電子課程設計中,如果有同學選擇制作這個內容,不僅可以練習模擬電路、微弱信號放大電路的制作調試,還可以在后續的信號記錄和分析中了解數字濾波和信號測量等相關的知識。特別是,利用該裝置還可以獲得跨學科的一些科學知識。

▲ 制作完畢的粒子檢測器設備
盡管上述電路已經將粒子所產生的脈沖電流進行放大整形,但幅值還是很弱的。可以將放大信號作為麥克信號引入個人電腦、平板電腦或者手機中,利用電腦或者手機內的聲卡來進一步放大信號,并通過網絡上下載的免費軟件來錄制記錄音頻信號。之后,便可以通過軟件來對錄制的信號進行脈沖計數和波形分析了。
下面顯示的是α粒子所產生的脈沖波形。通過設置合適的觸發電平,可以將觸發信號和普通的噪聲分開。通過檢測脈沖信號的幅值可以得到放射性粒子的能量大小。對于一段時間內的脈沖能量進行統計分析,可以獲得放射源發射的粒子能量譜。

▲ 記錄的α粒子脈沖波形

▲ 對所有脈沖信號的幅值進行統計,獲得放射性粒子的能量譜
也許無論從電子學來看上面的電路設計,還是從高能物理學來看這個粒子探測器的性能,它都屬于比較簡單和初級的。但是利用這個價格低廉的小裝置,可以幫助我們更好的理解我們周圍環境中的各類天然放射性源,甚至我們身體無時無刻都在進行幾千次的碳-14,鉀-40衰變放射。這樣可以糾正一些我們對于放射性現象的一些誤解。
對于學生科普來講,如果僅僅從網絡、書籍、視頻中看到相關介紹,也許會使得一些同學并不感興趣。特別對于這種放射性現象,看不到、摸不著。但通過一定的步驟,通過制作簡易測量工具獲得相關測量數據,則會激發其同學對于科技的極大的興趣。
除了興趣的激發之外,實際上在日本福島核泄漏之后,大眾使用建議的工具來檢測環境放射性,并將信息進行共享和討論,在避免社會災難恐慌方面也有著非常重要的積極意義。
實驗的相關器件真的很便宜,當你有一天宅在家里的空閑時間時,不妨通過搭建它來消磨一下時間吧。
參考資料
[1]在家做核子研究:怎么DIY一個粒子檢測器: https://www.toutiao.com/i6877045217581597191/?tt_from=weixin&utm_campaign=client_share&wxshare_count=1×tamp=1601268327&app=news_article&utm_source=weixin&utm_medium=toutiao_ios&use_new_style=1&req_id=2020092812452701013109907703B3DAE7&group_id=6877045217581597191
[2]文章所涉及到的資料可以在Github上下載: https://github.com/ozel/DIY_particle_detector
[3]頭頂上的放射源: https://zhuoqing.blog.csdn.net/article/details/108854903
[4]古老的蓋革管: https://zhuoqing.blog.csdn.net/article/details/104132819
[5]基于硅半導體固態半導體檢測放射粒子及其能量分布的原理: https://physicsopenlab.org/2020/06/15/cern-diy-particle-detector/
[6]蓋革管: https://baike.baidu.com/item/%E7%9B%96%E9%9D%A9-%E7%B1%B3%E5%8B%92%E8%AE%A1%E6%95%B0%E5%99%A8/5866514?fr=aladdin
[7]Github上給出的粒子檢測器的信號放大電路圖: https://github.com/ozel/DIY_particle_detector/blob/master/hardware/V1.2/documentation/DIY%20particle%20detector%20schematic%20v1-2.pdf
推薦閱讀:





