【導讀】要獲得 ADC 的最佳 SNR 性能并不僅僅是給 ADC 輸入提供低噪聲信號,提供一個低噪聲基準電壓是同等重要。雖然基準噪聲在零標度沒有影響,但是在全標度,基準上的任何噪聲在輸出代碼中都將是可見的。對于某個給定的 ADC,在零標度測量的動態范圍 (DR) 之所以通常比在全標度或接近全標度測量的信噪比 (SNR) 高出幾個 dB,原因即在于此。
▌ 引言
要獲得 ADC 的最佳 SNR 性能并不僅僅是給 ADC 輸入提供低噪聲信號,提供一個低噪聲基準電壓是同等重要。雖然基準噪聲在零標度沒有影響,但是在全標度,基準上的任何噪聲在輸出代碼中都將是可見的。對于某個給定的 ADC,在零標度測量的動態范圍 (DR) 之所以通常比在全標度或接近全標度測量的信噪比 (SNR) 高出幾個 dB,原因即在于此。在 ADC 的 SNR 有可能超過 140dB 的過采樣應用中,提供一個低噪聲基準電壓是特別重要。如欲實現這種水平的 SNR,即使是最好的低噪聲基準也需要一些幫助以降低其噪聲電平。
能夠降低基準噪聲的替代方案有幾種。增加旁路電容器的大小或在基準輸出端上采用一個簡單的低通 RC 濾波器不是良好的替代方案。基準輸出端上一個大的旁路電容器本身不能產生一個足夠低的有效截止頻率。無源 RC 濾波器本身雖可提供一個低的截止頻率,但是會產生一個隨著采樣頻率和溫度而變化的輸出電壓。并聯多個低噪聲基準的輸出是一種有效的替代方案,不過這種做法成本昂貴且功耗很大。
這里介紹的基準濾波器可在不明顯損害基準準確度或溫度系數的情況下產生一個低噪聲基準電壓,而且僅以適中的功耗和成本就可做到這一點。
▌ 電路描述
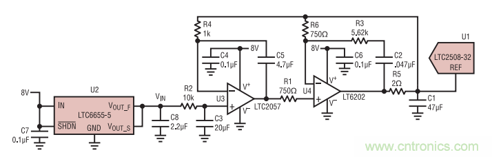
本例中所使用的 ADC 是 LTC2508-32 (U1)。LTC2508-32 是一款具有一個低通數字濾波器的低噪聲、低功率、32 位 SAR ADC,該濾波器具有 4 種引腳可選且范圍從 256 至 16384 的降頻采樣因子 (DF)。有必要采用一個低噪聲、低溫度漂移基準以實現 LTC2508-32 的全面性能。
在本例中采用的基準是 LTC6655-5 (U2)。LTC6655-5 提供高準確度 (±0.025% 最大值)、異常低的噪聲 (0.67ppm RMS 典型值) 和漂移 (2ppm/°C 最大值) 性能。即使其擁有異常低的噪聲性能,LTC6655-5 仍然降低了 LTC2508-32 的 SNR 性能。
LTC2057 (U3) 是一款抑制了 1/f 噪聲的零漂移運放。LTC2057 具有一個小于 200pA 的輸入偏置電流 (IB)、一個 4μV 的最大失調電壓和一個 0.015μV/°C 的最大失調電壓溫度系數。這明顯低于 LTC6655-5 的溫度系數 (2ppm/°C = 10μV/°C)。
LT6202 (U4) 是一款低噪聲、快速穩定運放,其擁有必要的高短路電流耐受能力,以驅動 LTC2508-32 REF 引腳上所需的 47μF 旁路電容器。
圖 1 中的電路采用 R2 和 C3 形成一個 0.8Hz 濾波器,以對基準 (U2) 的輸出進行濾波。電容器 C3 應當是一個薄膜電容器。鉭電容器和電解電容器具有高漏泄,因而將在 R2 的兩端產生一個偏移。陶瓷電容器會呈現微音器效應,這在低頻條件下會導致噪聲的增加。濾波輸出由 U3 的高阻抗輸入進行緩沖。U3 的200pA 最大 IB 在 R2 的兩端產生一個僅 2μV 的最大電壓降。這與 LTC2057 的失調電壓組合起來產生一個 6μV 的最大誤差,與 LTC6655-5 的 0.025% (1.25mV) 最大初始準確度規格相比,這是相對微不足道。U3 和 U4 形成了一個復合放大器,其具有 LTC2057 的低失調、失調溫度系數和得到抑制的 1/f 噪聲、以及 LT6202 的快速穩定特性。U1 的 REF 引腳從 C1 抽取電荷,抽取的電荷量隨采樣速率和輸出代碼而變化。U4 必須補充該電荷以保持 REF 引腳電壓的固定。R5 用于把 U4 和 C1 隔離開來以改善 REF 引腳上的穩定。電壓和溫度額定值較高且物理尺寸較大的陶瓷電容器具有較低的電壓系數,從而提供一個較高的有效電容。由于這個原因,C1 應該是一個 1210 尺寸和 10V 額定電壓的 X7R 型陶瓷電容器。

圖 1:經過濾波的 LTC6655-5 輸出使 LTC2508-32 32 位 ADC 的 SNR 增加 6dB
▌ 電路性能
如表 1 所示,LTC2508-32 表現出幾乎像理論的運行方式,當 ADC 輸入連接在一起且REF 引腳由 LTC6655-5 直接驅動時,降頻采樣因子每增加 4 倍,動態范圍增大差不多 6dB。表 1 另外還顯示,當 ADC 驅動至接近全標度時,SNR 比 DR 小了多達 7.8dB (采用LTC6655-5 直接驅動 ADC REF 引腳)。這是由于基準的噪聲所致。采用圖 1 所示電路驅動 LTC2508-32 的 REF 引腳可實現高達 6.1dB 的 SNR 改善幅度,如表 1 所示。

表 1:由 LTC6655-5 和經過濾波的 LTC6655-5 直接驅動 REF 引腳時 LTC2508-32 的 SNR 比較(采用圖 1 中的電路)
諸如 LTC2057 等斬波穩定式運放常常顯示出位于斬波頻率及其奇次諧波的音調。 LTC2057 運用電路以把這些人為干擾抑制在遠低于失調電壓。該電路與 ADC 自己的濾波器組合工作,以把任何可見音調從運放的斬波頻率中消除,如圖 2 的噪聲層曲線圖所示。圖 2 中給出的曲線圖是 5 次數據捕捉的平均值,旨在使噪聲層平滑,以顯露甚至任何雜散音調最小的痕跡。

圖 2:靠近 FS 的 LTC2508-32 噪聲層顯示,采用圖 1 所示電路來驅動 REF 引腳時無雜散音調
結 論
本文說明了一款濾波器電路,該電路可在不損害其準確度或溫度系數的情況下降低基準輸出噪聲,并且僅要求適中的功耗和成本。與采用基準直接驅動 ADC 相比,把該電路的輸出加至 LTC2508-32 的基準引腳,可在一個降頻采樣因子范圍內使 32 位低噪聲 ADC 的 SNR 性能指標改善多達 6.1dB。
推薦閱讀:



