如果要用室內現有的電線線路進行網絡通信,一般會采用電力線載波的方式,在強電線路上進行數據傳輸。現在想出了個更簡單便宜可靠的辦法,只要幾個分立器件和兩個IC,通過弱電電路通信(比如電話線)。讓電力貓見鬼去吧。

在弱電線路上傳輸數據
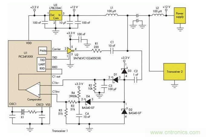
這個電路的傳輸速率至少可以達到32kbit/s, 如果載波更高,速度還可以更快。為簡單起見,我們用的鍵面開關,沒有減噪功能,如果要的話可以用軟件實現。U1是個PIC單片機,配幾個外圍器件,一個PWM模塊。
需要注意的是,這個電路只能用在低電壓的弱電環境中,不能接入高壓。
相關閱讀:
大咖秀:教你只用白熾燈來控制馬達電流大小
http://www.tzzsdz.com/motor-art/80022230
一款超敏感的煤氣泄漏報警器電路設計
http://www.tzzsdz.com/sensor-art/80022224
分享:DIY功放+耳放合二為一的電路圖設計
http://www.tzzsdz.com/motor-art/80022209





