【導讀】HiFi功率放大器設計BOM,對多域信號分析的支持通過在多個域中確定問題的根本原因加快了故障解決和分析速度。
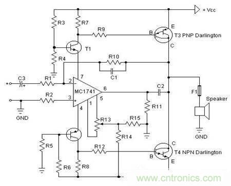
這個簡單的低成功率放大器。可以5種方法完成,就像圖表中所指示的(從20W到80W RMS)。首先要作的是測試末極功率管的放大系數hfe or β.如果差異大于30%,放大器將不會提供一個清晰的聲音,使用MJ3001和 MJ2501晶體管,他們的差異在5%。
在開機之前,必須把輸入端短路,在放大器的輸出端串入一個電流表,然后打開電源,調整R13使電流表電流到微安培級,或許可以達到0,電流表電流在10微安培是很容易做到的。

圖1:功率放大器電路圖

圖2:電源電路

圖3:元件及參數表
對多域信號分析的支持通過在多個域中確定問題的根本原因加快了故障解決和分析速度。使用集成的10.4英寸觸控顯示屏,SPECMON用戶能夠在任何時候使用相互關聯的標記分析在時域、頻域和調制域中捕獲的數據。
與替代解決方案相比,開放數據格式和全套的內置功能有助于降低成本。這使工程師能夠利用諸如MATLAB等第三方軟件分析工具或者將映射結果導出到Google Earth或MapInfo來靈活地分析所捕獲的數據。





