【導讀】電子行業瞬息萬變,隨著對研發預算和上市時間(TTM)的控制日益嚴苛,用于構建模擬電路并制作原型來驗證其功能的時間也越來越少。在散熱性能和印刷電路板(PCB)密度受限的情況下,硬件設計人員需要通過尺寸不斷縮小的復雜設計提供先進的精密數據轉換性能和更高的魯棒性。
系統架構師和電路硬件設計人員針對最終應用(如測試和測量、工業自動化、醫療健康或航空航天和防務)需求,往往要耗費大量研發(R&D)資源來開發高性能、分立式精密線性信號鏈模塊,以實現測量和保護、調節和采集或合成和驅動。本文將重點討論精密數據采集子系統,如圖1所示。

圖1. 高級數據采集系統框圖。
電子行業瞬息萬變,隨著對研發預算和上市時間(TTM)的控制日益嚴苛,用于構建模擬電路并制作原型來驗證其功能的時間也越來越少。在散熱性能和印刷電路板(PCB)密度受限的情況下,硬件設計人員需要通過尺寸不斷縮小的復雜設計提供先進的精密數據轉換性能和更高的魯棒性。通過系統級封裝(SiP)技術實現的異構集成,繼續推動電子行業朝著更高密度、更多功能、更強性能和更長的平均無故障時間的趨勢發展。本文將介紹ADI公司如何利用異質集成改變精密轉換競爭環境,并提供對應用產生重大影響的解決方案。
系統設計人員面臨諸多挑戰,不僅需要為最終原型選擇器件并優化設計,還要滿足驅動ADC輸入、保護ADC輸入以使其免受過壓事件影響、最大限度地降低系統功耗、用低功耗微控制器和/或數字隔離器實現更高的系統吞吐量等技術要求。隨著OEM更多地關注系統軟件和應用,以打造獨特的系統解決方案,他們也將更多的資源分配給軟件開發,而不是硬件開發。這樣就增加了硬件開發的壓力,需要進一步減少設計迭代。
開發數據采集信號鏈的系統設計人員通常需要高輸入阻抗才能與各種傳感器直接接口,這些傳感器可能具有變共模電壓和單極或雙極單端或差分輸入信號。我們通過圖2全面分析一下使用分立式器件實現的典型信號鏈,從而了解系統設計人員的一些主要技術難點。圖中所示為精密數據采集子系統的關鍵部分,其中20 V p-p儀表放大器輸出施加于全差分放大器(FDA)的同相輸入。此FDA提供必要的信號調理,包括電平轉換、信號衰減,輸出擺幅在0 V和5 V之間,輸出共模電壓為2.5 V,相位相反,從而為ADC輸入提供10 V p-p差分信號,以最大限度地擴大其動態范圍。儀表放大器采用±15 V的雙電源供電,而FDA由+5 V/–1 V供電,ADC由5 V電源供電。用反饋電阻(RF1 = RF2)與增益電阻(RG1 = RG2)的比值,將FDA增益設置為0.5。FDA的噪聲增益(NG)定義為:

其中β1和β2為反饋系數:

圖2. 典型數據采集信號鏈的簡化原理圖。
本節將探討FDA周圍的電路不平衡(即β1 ≠ β2)或反饋和增益電阻(R G1 、R G2 、R F1 、R F2 )的不匹配對SNR、失真、線性度、增益誤差、偏移和輸入共模抑制比等關鍵技術參數有何影響。FDA的差分輸出電壓取決于V OCM ,因此,當反饋系數β1和β2不相等時,輸出幅度或相位的任何不平衡都會在輸出端產生不良共模成分,這些共模成分以噪聲增益放大后,會導致FDA的差分輸出中存在冗余噪聲和失調。因此,增益/反饋電阻的比值必須匹配。換言之,輸入源阻抗和RG2 (RG1)的組合應匹配(即β1 = β2),以避免信號失真和各輸出信號的共模電壓失配,并防止FDA的共模噪聲增加。要抵消差分失調并避免輸出失真,可添加一個與增益電阻(RG1)串聯的外部電阻。不僅如此,增益誤差偏移還受電阻類型的影響,例如薄膜、低溫度系數電阻等,而在成本和電路板空間受限的情況下尋找匹配的電阻并不容易。
此外,由于額外成本和PCB上的空間有限,很多設計人員在創建單數雙極性電源時遇到不少麻煩。設計人員還需要仔細選擇合適的無源器件,包括RC低通濾波器(放在ADC驅動器輸出和ADC輸入之間)以及用于逐次逼近寄存器(SAR) ADC動態參考節點的去耦電容。RC濾波器有助于限制ADC輸入端噪聲,并減少來自SARADC輸入端容性DAC的反沖。應選擇C0G或NP0型電容和合理的串聯電阻值,使放大器保持穩定并限制其輸出電流。最后,PCB布局對于保持信號完整性以及實現信號鏈的預期性能至關重要。
簡化客戶的設計進程
許多系統設計人員最終都是為相同的應用設計不同的信號鏈架構。然而,并非所有設計都適用同一種信號鏈,因此ADI公司提供具有先進性能的完整信號鏈µModule®解決方案,專注于信號鏈、信號調理和數字化的通用部分,以此彌補標準分立器件和高度集成的客戶特定IC之間的缺口,幫助解決主要難點。ADAQ4003是SiP解決方案,較好地兼顧了降低研發成本和縮減尺寸兩方面因素,同時加快了原型制作。
ADAQ4003 µModule精密數據采集解決方案采用ADI的先進SiP技術,將多個通用信號處理和調理模塊以及關鍵無源器件集成到單個設備中(見圖5)。ADAQ4003包括低噪聲、FDA、穩定的基準電壓源緩沖器和高分辨率18位、2 MSPS SAR ADC。
ADAQ4003通過將元件選擇、優化和布局從設計人員轉移到器件本身,簡化了信號鏈設計,縮短了精密測量系統的開發周期,并解決了上一節討論的所有主要問題。FDA周圍的精密電阻陣列使用ADI專有的 i Passives®技術構建,可解決電路不平衡問題,減少寄生效應,有助于實現高達0.005%的出色增益匹配,并優化漂移性能(1 ppm/°C)。與分立式無源器件相比,iPassives技術還具有尺寸優勢,從而最大限度地減少了與溫度相關的誤差源,并減少了系統級校準工作。FDA提供快速建立和寬共模輸入范圍以及精確的可配置增益選項(0.45、0.52、0.9、1或1.9)性能,允許進行增益或衰減調節,支持全差分或單端到差分。
ADAQ4003在ADC驅動器和ADC之間配置了一個單極點RC濾波器,旨在最大限度地減少建立時間,增加輸入信號帶寬。此外為基準電壓節點和電源提供了所有必要的去耦電容,以簡化物料清單(BOM)。ADAQ4003還內置一個配置為單位增益的基準電壓緩沖器,用于驅動SAR ADC基準電壓節點和相應去耦電容的動態輸入阻抗,實現優化性能。REF引腳上的10 µF是在位判斷過程中幫助補充內部電容DAC電荷的關鍵要求,對于實現峰值轉換性能至關重要。與許多傳統SAR ADC信號鏈相比,通過內置基準電壓緩沖器,由于基準電壓源驅動高阻抗節點,而不是SAR電容陣列的動態負載,因此用戶可以實現功耗更低的基準電壓源。而且可以靈活選擇與所需模擬輸入范圍匹配的基準電壓緩沖器輸入電壓。
小尺寸簡化了PCB布局并支持高通道密度
與傳統分立式信號鏈相比(如圖3所示),ADAQ4003的7 mm × 7 mmBGA封裝尺寸至少縮減了4倍,可在不犧牲性能的情況下實現小型儀器儀表。

圖3. ADAQ4003 µModule器件與分立信號鏈解決方案的尺寸對比。
印刷電路板布局對于保持信號完整性以及實現信號鏈的預期性能至關重要。ADAQ4003的模擬信號位于左側,數字信號位于右側,這種引腳排列可以簡化布局。換言之,這樣設計人員就能夠將敏感的模擬部分和數字部分保持分離,并限制在電路板的一定區域內,避免數字和模擬信號交叉以減輕輻射噪聲。ADAQ4003集成了用于基準電壓源(REF)和電源(VS+、VS−、VDD和VIO)引腳的所有必要的(低等效串聯電阻(ESR)和低等效串聯電感(ESL))去耦陶瓷電容。這些電容在高頻時會提供低阻抗接地路徑,以便處理瞬態電流。
無需外部去耦電容,沒有這些電容,也就不會產生已知的性能影響或任何EMI問題。通過移除用于形成板載供電軌 的基準電壓源和LDO穩壓器輸出端的外部去耦電容,在 (REF, VS+, VS−, VDD, 和 VIO)ADAQ4003 evaluation board. 上可以驗證這一性能影響。圖4顯示了不論使用還是移除外部去耦電容,雜散噪聲都被隱藏在低于−120 dB的本底噪聲下。ADAQ4003采用小尺寸設計,可實現高通道密度PCB布局,同時減輕了散熱挑戰。但是,各器件的布局和PCB上各種信號的路由至關重要。輸入和輸出信號采用對稱路由,同時電源電路遠離單獨電源層上的模擬信號路徑,并采用盡可能寬的走線,對于提供低阻抗路徑、減小電源線路上的毛刺噪聲影響以及避免EMI問題尤其重要。

圖4. 提供短路輸入ADAQ4003 FFT,在移除各個供電軌的外部去耦電容前后性能保持不變。
使用高阻抗PGIA驅動ADAQ4003
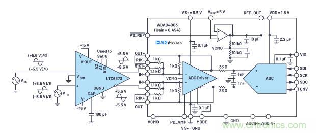
如前所述,通常需要高輸入阻抗前端才能直接與各種類型的傳感器連接。大多數儀器儀表和可編程增益儀表放大器(PGIA)具有單端輸出,無法直接驅動全差分數據采集信號鏈。但是, LTC6373 PGIA提供全差分輸出、低噪聲、低失真和高帶寬,可直接驅動ADAQ4003而不影響精密性能,因此適合許多信號鏈應用。LTC6373通過可編程增益設置(使用A2、A1和A0引腳)在輸入端和輸出端實現直流耦合。
在圖5中,LTC6373采用差分輸入至差分輸出配置和±15 V雙電源。根據需要,LTC6373也可采用單端輸入至差分輸出配置。LTC6373直接驅動ADAQ4003,其增益設置為0.454。LTC6373的V OCM 引腳接地,其輸出擺幅在−5.5 V和+5.5 V之間(相位相反)。ADAQ4003的FDA對LTC6373的輸出進行電平轉換以匹配ADAQ4003所需的輸入共模,并提供利用ADAQ4003 μModule器件內ADC最大2倍V REF 峰值差分信號范圍所需的信號幅度。圖6和圖7顯示使用LTC6373的各種增益設置的SNR和THD性能,而圖8顯示圖5所示電路配置的±0.65 LSB/±0.25 LSB的INL/DNL性能。

圖5. LTC6373驅動ADAQ4003(增益 = 0.454,2 MSPS)。

圖6. SNR與LTC6373增益設置,LTC6373驅動ADAQ4003(增益 = 0.454,2 MSPS)。

圖7. THD與LTC6373增益設置,LTC6373驅動ADAQ4003(增益 = 0.454,2 MSPS)。

圖8. INL/DNL性能,LTC6373(增益 = 1)驅動ADAQ4003(增益 = 0.454)。
ADAQ4003 µModule應用案例:ATE
本節將重點介紹ADAQ4003如何適用于ATE的源表(SMU)和設備電源。這些模塊化儀器儀表用于測試快速增長的智能手機、5G、汽車和物聯網市場的各種芯片類型。這些精密儀器儀表具有拉電流/灌電流功能,每個處理程控電壓電流調節的通道都需要一個控制環路,并且它們需要高精度(特別是良好的線性度)、速度、寬動態范圍(用于測量µA/µV信號電平)、單調性和小尺寸,以容納同時增加的通道數。ADAQ4003提供出色的精密性能,可減少終端系統的器件數量,并允許在電路板空間受限的情況下提高通道密度,同時減輕了此類直流測量可擴展測試儀器儀表的校準工作和散熱挑戰。ADAQ4003的高精度與快速采樣速率相結合,可降低噪聲,并且無延遲,因此非常適合控制環路應用,可提供出色的階躍響應和快速建立時間,從而提高測試效率。ADAQ4003通過消除因自身漂移和電路板空間限制而需要在儀器儀表上分配基準電壓的緩沖區,幫助減輕了設計負擔。此外,漂移性能和元件老化決定測試儀器儀表的精度,因此ADAQ4003的確定性漂移降低了重新校準的成本,縮短了儀器儀表的停機時間。ADAQ4003滿足這些要求,使儀器儀表能夠測量較低的電壓和電流范圍,有助于針對各種負載條件優化控制環路,從而明顯改善儀器儀表的工作特性、測試效率、吞吐量和成本。這些儀器儀表的高測試吞吐量和較短的測試時間將幫助最終用戶降低測試成本。SMU高級框圖如圖9所示,相應的信號鏈如圖5所示。

圖9. 源表簡化框圖。
高吞吐速率支持ADAQ4003的過采樣,從而實現較低的有效值噪聲并可在寬帶寬范圍內檢測到小振幅信號。對ADAQ4003進行4倍過采樣可額外提供1位分辨率(這是因為ADAQ4003提供了足夠的線性度,如圖8所示),或增加6 dB的動態范圍,換言之,由于此過采樣而實現的動態范圍改進定義為:ΔDR = 10 × log10 (OSR),單位dB。ADAQ4003的典型動態范圍在2 MSPS時為100 dB,對于5 V基準電壓源,其輸入對地短路。因此,ADAQ4003在1.953 kSPS輸出數據速率下進行1024倍過采樣時,它提供約130 dB的出色動態范圍,增益為0.454和0.9,可以精確地檢測出幅度極小的µV信號。圖10顯示了ADAQ4003在各種過采樣速率和1 kHz及10 kHz輸入頻率下的動態范圍和SNR。

圖10. ADAQ4003各種輸入頻率下的動態范圍以及SNR與過采樣速率(OSR)。

圖11. 使用信號鏈µModule技術降低總擁有成本。
結論
本文介紹了與設計精密數據采集系統相關的一些重要方面和技術挑戰,以及ADI公司如何利用其線性和轉換器領域知識開發高度差異化的ADAQ4003信號鏈µModule解決方案,來解決一些棘手的工程設計問題。ADAQ4003能夠減輕工程設計工作,如器件選擇和構建可投入量產的原型,使系統設計人員能夠更快地為最終客戶提供出色的系統解決方案。
ADAQ4003 µModule器件出色的精度性能和小尺寸對各種精密數據轉換應用頗具實用價值,具體應用包括自動化測試設備(SMU、DPS)、電子測試和測量(阻抗測量)、醫療健康(生命體征監測、診斷、成像)和航空航天(航空)等,以及一些工業用途(機器自動化輸入/輸出模塊)。ADAQ4003等μModule解決方案可顯著降低系統設計人員的總擁有成本(如圖11所示的各項),降低PCB組裝成本,通過提高批次產量增強生產支持,支持可擴展/模塊化平臺的設計重用,還簡化了最終應用的校準工作,同時加快了上市時間。
免責聲明:本文為轉載文章,轉載此文目的在于傳遞更多信息,版權歸原作者所有。本文所用視頻、圖片、文字如涉及作品版權問題,請電話或者郵箱聯系小編進行侵刪。




