【導讀】DC/DC在接口電路與放大器的電路設計方案。實際使用中常會碰到一些技術性問題,如干擾、電壓穩定性差、可靠性差等等。
目前隨著我國電子工業的不斷發展,開關電源的應用也越來越受到該應用領域中技術人員的重視,產品包括ac/dc,dc/dc及dc/ac等,其中多以pwm模式為主。在實際使用中常會碰到一些技術性問題,如干擾、電壓穩定性差、可靠性差等等。
dc/dc電源模塊實際應用在一般通訊接口、儀器儀表中常遇到的問題與解決方法。
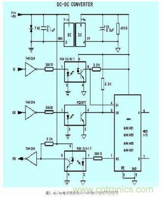
dc/dc電源模塊在rs-485接口電路的應用(dc/dc電源模塊:隔離電壓1000vdc,in:5v,out:5v,p:1w),其電路如圖1所示。

圖1:dc/dc電源模塊在接口電路的應用
rs-485采用dc/dc電源模塊與光耦隔離,可以抑制電磁干擾和消除接地環路,保護系統電路免受外部網絡影響,dc/dc輸出端給光耦及max485芯片供電,其電流很小,故此會使到dc/dc長期工作在較輕負載情況下,可能會致使輸出電壓偏高,紋波較大,嚴重時還可能會影響電路的工作性能,并且dc/dc的可靠性也會降低。故此在選用dc/dc模塊時應重點考慮dc/dc電源供電的額定功率、負載的最小功率及其輸出電壓穩定性。目前市面上普通的隔離型dc/dc電源模塊為保證長期工作的可靠性,其產品本身都有最輕負載的要求(目前較多的最小負載要求為≥15~20%額定功率,mornsu公司的b0505lm-1w可做到≥5%,特殊產品可空載使用),在選擇電源模塊時應盡可能使到負載工作在模塊額定功率的30~70%左右為佳,在此負載條件下其輸出電壓穩定度較好。
在很多情況下廠家一般都建議客戶選用標準型號1w的產品,在這種情況可能會造成負載過輕導致輸出電壓偏高,甚至高出正常電壓很多,嚴重時會影響電路的正常工作與元器件的性能。
[page]
注意事項:
(1)如果負載較輕或可能空載的情況下,最好在dc/dc電源模塊的輸出端接一假負載,為額定功率的5~10%左右,如1w的產品可接一470ω的電阻;
(2)如果對于要求較低功耗的產品,可以選用mornsun公司功率較小的dc/dc電源模塊,如b0505ls-w5(0.5w)或b0505ls-w25(0.25w)等,可以避免空載功耗增大的同時又提高了電壓穩定度;
(3)如果對傳輸速度較高(9.6k以上),且要求電路穩定性較好的產品。由于考慮到在傳輸速度較高時(其頻率較高),此情況下會對電源模塊紋波噪聲有很高的要求,如選擇普通型號的隔離電源可能會由于其諧波與其傳輸頻率產生諧振而影響工作。建議選用輸出電壓穩定度較高、紋波噪聲較低的產品,如mornsun公司的ib0505ls-w75(隔離1000vdc,穩壓輸出)。此產品由于紋波極低(《20mvp-p),且電壓精度較高,可以滿足傳輸速度較高時對紋波、電壓精度的要求;
(4) dc/dc電源模塊應用在rs-485/232等接口電路中的dc/dc電源模塊的型號參考。

此電路采用雙電源(dc/dc電源模塊)給隔離型放大器供電,考慮到放大器對其電源的隔離、輸出電壓精度、紋波噪聲要求會較高,如果采用普通的電源做為放大器的供電電源,那么很可能會由于其紋波噪聲較大、電壓精度不夠高及缺少隔離效果而給放大器造成影響或干擾。故此,在選擇放大器時對其電源部分考慮也是不容忽視的一點。故此,對于要求較高精度、低噪聲的放大器,筆者首推選用mornsu公司的ia_ks-1w/2w系列的產品,如ia0512ks-1w/2w。該系列產品由于其具有極低的紋波噪聲及高精度輸出電壓被廣泛地應用在各種運放電路、a/d、d/a轉換器上的電源供電部分。并且能滿足在工業級(-40℃~+85℃)的工作環境下滿載、長期使用。
結束語
基于通信、工控、智能儀器儀表等行業中對于dc/dc電源模塊的應用要求越來越越高,特別是對于dc/dc的干擾、emi、可靠性、電壓精度等特性的影響更是倍受重視,所以在進行選擇dc/dc電源模塊時應了解dc/dc的特性及自身負載以及周圍環境等因素,只有這樣才能在應用dc/dc電源模塊解決電源應用方案中得心應手。




