- TOPSwitch-HX控制器對電源線路的保護
- 輸入欠壓和過壓的保護
- 輸出短路和過載的保護
- 芯片的過熱保護
對于設計師而言,在新產品發布到之前,預測其現場可靠性是非常困難的。但一旦發生未預期的嚴重現場故障,則說明設計師的設計是失敗的。然而,即使沒有發生任何現場故障,仍需要回答以下問題:設計師是否對產品進行了余量設計?這需要采取一種有效的方法,以避免內建的產品可靠性所承擔的成本代價,從而消除設計中不必要的猜測工作。
在可靠性方面,最關鍵的系統元件通常是電源。電源故障往往會導致系統關閉,但它所造成的不良后果遠不止這一點。如果電源故障還造成負載損壞的話,那么故障的成本將遠高于電源本身的成本。由于電源直接連接交流市電,而市電是設計師無法控制的高能系統,因此電源非常容易受損。市電有時會遭遇功率突增,發生危險的高壓尖峰和瞬變。負載自身會產生故障,造成過載或短路情況。散熱風扇會發生阻塞或被遮擋,導致整個系統溫度過高。
電源設計工程師必須實現性能規格及成本目標,同時確保耐用性和可靠性。在面臨元件容差、生產變量以及須待解決的諸多危險因素時,實現上述目標可是件極其艱巨的任務。不過,隨著電源控制IC技術的不斷提升,設計工程師的壓力可以得到大大緩解。下面的設計范例可以充分說明這一點,這款反激式轉換器使用PowerIntegrations的TOPSwitch-HX控制器/功率IC設計而成。
TOPSwitch-HX將一個700V的功率MOSFET、高壓開關啟動電流源、多模式PWM控制器、振蕩器、熱關斷保護電路、故障保護電路及其他控制電路集成在一個單片器件內,使設計師可以設計出功能完備的電源,并且只需極少的外圍元件。
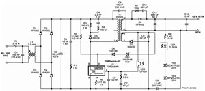
圖1所示為一款完整的開關電源,適用于打印機和采用電機或傳動器的輕工業應用。該電源可以提供恒定的30W(42V)電流,峰值負載為84W,并且無須外部散熱片。該電路的峰值負載能力可以使合適尺寸(用以支持連續負載)的元件提供電機啟動時所需的高電流。該設計具有顯著的尺寸、成本和重量優勢,并且絲毫不會降低可靠性。

圖1通用輸入、30W連續輸出、84W峰值功率的噴墨打印機電源
TOPSwitch-HX(U1)集成了用戶自定義保護功能,可在輸入欠壓、過壓及輸出過載條件下避免電源及負載受損。熱關斷功能具有自動恢復特性,自動重啟動功能可防止輸出短路和反饋開環。這些保護功能的實現方式將在下面介紹。
[page]
輸入保護
欠壓和過壓保護功能的控制是通過電壓監測(V)輸入提供的。輸入欠壓保護可防止通電及斷電時輸出的不良波動,輸入過壓保護可確保系統能耐受高達700V的輸入浪涌電壓而不會造成任何損壞。R2通過由V輸入控制的鎖存關斷功能來提供輸入欠壓及過壓保護。如果經整流后的直流高壓的電壓值低于欠壓閾值,U1的開關將被禁止并保持關斷,直至達到指定的工作電壓。同樣,如果電壓值超過輸入過壓閾值,U1將立即停止開關。當MOSFET關斷時,由于沒有反射電壓和漏感尖峰電壓疊加到漏極,經整流的直流高壓抗浪涌沖擊能力將提高100~200V,達到內部700VMOSFET的額定電壓值。
設計師經常擔心的電路元件是功率MOSFET。與市場上其他許多額定值為600V的MOSFET相比,U1中集成功率MOSFET的700V源極可提供額外的裕量。U1采用限流點降低及輸入電壓升高來限制過載期間的漏電能量。這樣可使由R3、R4、C4及D5組成的簡單緩沖吸收電路對功率MOSFET提供全面保護。此外,U1中所集成的快速輸入過壓抑制電路,可在檢測到輸入電壓瞬變時禁止開關。由于能夠對輸入差模浪涌提供上述雙重保護,因此可以省去常用于提供輸入保護的金屬氧化物壓敏電阻(MOV),同時不會降低電源可靠性。
輸出保護
為確保負載的安全性,應提供輸出過壓保護。如果電源反饋環路中的元件發生故障(如光耦器),則可能會產生危險的高輸出電壓。TOPSwitch-HX中包含集成的輸出過壓及過功率保護電路。一旦因輸出過載或開環故障導致C6上的偏置繞組輸出電壓升高,VR1將導通并使電流流入V引腳,從而觸發鎖存關斷。為了防止因短時間過載而引起錯誤觸發,可在VR1與C6之間實施簡單的RC延遲電路。
輸出過載保護是一項必備功能,特別是在驅動電機的應用中。在輸出過載故障條件下(如電機停轉),控制器不得提供這種可損壞負載的電流,或者不得損壞電源內的元件。在U1中,這種保護是通過控制功率因數(I2f)和通過利用X引腳輸入控制限流點來實現的。在反激式轉換器中,輸出功率是LI2f的函數,其中,L是初級電感值,I是峰值初級電流,f是開關頻率。將I2f合并到單個數據手冊參數中后,與I和f為獨立變量時的設計值相比,給定輸出功率所需的電感值將減小。這樣會減小在最低輸入電壓的最差條件下提供滿功率所需的初級電感值。X引腳允許在外部設定器件限流點,還可以使用兩個電阻對X引腳進行配置,以降低限流點并提高輸入電壓。這樣可以拉平將會出現的過載功率隨輸入電壓變化的曲線。
過熱保護
U1中的過熱保護由精密的模擬電路提供,當結溫超過熱關斷溫度(典型值142℃)時,該電路就關斷輸出MOSFET;當結溫冷卻到遲滯溫度以下時,該電路將重新恢復正常工作。采用75℃(典型值)的遲滯可防止因持續故障而使PC板出現過熱現象。通過將U1設計為溫度最高的元件,這種內部過熱關斷功能還可以對整個電源提供過熱保護。
使用分立元件來實現上述多種保護功能的內建是件非常困難且費用昂貴的事情,特別是在解決與器件容差相關的問題時。對于低成本或空間受限的應用而言,這些困難又會使保護功能齊備的電路的尺寸和成本成為實現設計的嚴重障礙。而開關IC(如TOPSwitch-HX)內所集成的保護功能,可以使設計師集中精力設計具有成本優勢的高性能產品,并有信心確保其完全可靠。






