【導讀】無線通信主要包括微波通信和衛星通信。微波是一種無線電波,它傳送的距離一般只有幾十千米。但微波的頻帶很寬,通信容量很大。微波通信每隔幾十千米要建一個微波中繼站。衛星通信是利用通信衛星作為中繼站在地面上兩個或多個地球站之間或移動體之間建立微波通信聯系。本文用類比的形式讓無線通信的那些專業術語變得通俗易懂且形象生動。
香農定理
類比:城市道路上的汽車的車速和什么有關系?和道路的寬度有關系,和自己車的動力有關系,也其他干擾因素有關系(如:車量的多少和紅燈的數量)。
香農定理是所有通信制式最基本的原理。 C=Blog2(1+S/N): 其中C是可得到的鏈路速度,B是鏈路的帶寬,S是平均信號功率,N是平均噪聲功率,S/N即信噪比。香農定理給出了鏈路速度上限(比特每秒(bps))和 鏈路信噪比及帶寬的關系。香農定理可以解釋3G各種制式由于帶寬不同,所支持的單載波最大吞吐量的不同
趨膚效應
類比:下大雨后,農村的土路上中間積滿了水,大家只好沿著路邊排隊通過。路的有效通過面積由于積水而減少,影響了人們的出行效率。
由于導體內部的感抗對交流電的阻礙作用比表面更大,交流電通過導體時,各部分的電流密度不均勻,導體表面電流密度大(減少了截面積,增大了損耗),這種現 象稱為趨膚效應.交流電的頻率越高,趨膚效應越顯著,頻率高到一定程度,可以認為電流完全從導體表面流過.實際應用:空心導線代替實心導線,節約材料;在 高頻電路中使用多股相互絕緣細導線編織成束來削弱趨膚效應。
相干時間
類比:穿著相同、長相相似的雙胞胎兄弟同一時間并排出現,一般人難以區分。如果他們肩并肩同一動作照相,好像一個人照得有重影,看的人以為自己眼花了。
相干時間就是信道保持恒定的最大時間差范圍,發射端的同一信號在相干時間之內到達接收端,信號的衰落特性完全相似,接收端認為是一個信號。如果該信號的自 相關性不好,還可能引入干擾,類似照相照出重影讓人眼花繚亂。從發射分集的角度來理解:時間分集要求兩次發射的時間要大于信道的相干時間,即如果發射時間 小于信道的相干時間,則兩次發射的信號會經歷相同的衰落,分集抗衰落的作用就不存在了。TD-SCDMA每個chip為時間長度為0.78us,也就是碼 片之間的相干時間是0.78us,同一信號通過不同路徑到達接收端的碼片超過這個時間,就有多徑分集的效果;否則,形成自干擾。
相干帶寬(1/相干時間)
類比:在城市繁忙的交通干線上,有一段路的一半正在整修。由于道路由寬變細,來往車輛的速度就需要慢下來,有的車被擠到了自行車道上,還有的車索性繞道。
相干帶寬是表征多徑信道特性的一個重要參數,它是指某一特定的頻率范圍,在該頻率范圍內的任意兩個頻率分量都具有很強的幅度相關性,即在相干帶寬范圍內, 多徑信道具有恒定的增益和線性相位。在無線通信系統中,如果信號的帶寬小于信道的相干帶寬,則接收信號會經歷平坦衰落過程,此時發送信號的頻譜特性在接收 機內仍能保持不變。如果信號的帶寬大于信道的相干帶寬,則接收信號會經歷頻率選擇性衰落,此時接收信號的某些頻率比其他分量獲得了更大的增益,使接收信號 產生了失真,從而引起符號間干擾。
功率控制
類比:當想把走在你前面的朋友張華叫住,你喊一聲他的名字:“喂,張華!”發現他沒聽著,你還會再提高嗓門喊他的名字。如果張華已經聽到你的聲音,他告訴你:“你小聲點,把別人嚇著。”,你就會降低聲音和他說話。
功率控制能保證每個用戶所發射功率到達基站礎保持最小,既能符合最低的通信要求,同時又避免對其他用戶信號產生不必要的干擾,使系統容量最大化。當手機在 小區內移動時,它的發射功率需要進行變化.當它離基站較近時,需要降低發射功率,減少對其它用戶的干擾,當它離基站較遠時,就應該增加功率,克服增加了的 路徑衰耗.
麥克斯韋方程組
趣 聞:麥克斯韋后期的生活充滿了煩惱。他的學說沒有人理解,妻子又久病不愈。這雙重的不幸,壓得他精疲力盡。為了看護妻子,他曾經整整三個星期沒有在床上睡 過覺。盡管這樣,他的講演,他的實驗室工作,卻從來沒有中斷過。1879年是麥克斯韋生命的最后一年,他仍然堅持不懈地宣傳電磁理論。這時,他的講座只有 兩個聽眾。一個是美國來的研究生,另一個就是后來發明電子管的弗萊明。空曠的階梯教室里,只在頭排坐著兩個學生。麥克斯韋夾著講義,照樣步履堅定地走上講 臺,他面孔消瘦,表情嚴肅而莊重。仿佛他不是在向兩個聽眾,而是在向全世界解釋自己的理論。1879年11月5日,麥克斯韋患癌癥去世,終年只有49歲。 他的功績,在他活著的時候卻沒有得到人們重視。在赫茲證明了電磁波存在以后才公認他是“牛頓以后世界上最偉大的數學物理學家”。
麥克斯韋方程組Maxwell''s equations描述電場與磁場的四個基本方程,其中:
No.1 方程:描述了電場的性質。在一般情況下,電場可以是庫侖電場也可以是變化磁場激發的感應電場,而感應電場是渦旋場,它的電位移線是閉合的,對封閉曲面的通量無貢獻。
No.2 方程:描述了磁場的性質。磁場可以由傳導電流激發,也可以由變化電場的位移電流所激發,它們的磁場都是渦旋場,磁感應線都是閉合線,對封閉曲面的通量無貢獻。
No.3 方程:描述了變化的磁場激發電場的規律。
No.4 方程:描述了變化的電場激發磁場的規律。
電磁波
Electromagnetic wave(應該是第一個講的無線詞匯)
趣聞:英國曾有2400萬只“家養”麻雀。這些麻雀都在房屋閣樓處做窩,每天在各家花園內嬉戲,成為英國一道風景線。然而,近年來,英國麻雀數量突然急劇 減少。英國科學家對此百思不得其解。有人認為是貓吃了麻雀,有人認為是無鉛汽油影響了蟲子的生存,而麻雀就靠這種蟲子喂養小麻雀,還有人認為是建筑閣樓被 封閉,使得麻雀無法做窩。最近,英國的科學家和動物學家指出,手機發出的電磁波是造成麻雀失蹤的罪魁禍首。英國人從1994年開始大量使用手機。正是在這 些年中,英國麻雀開始大量減少。研究表明,電磁波影響麻雀的方向感。麻雀依靠地球磁場來辨別方向。而電磁波會干擾麻雀找路的能力,從而使其迷失方向。研究 還表明,電磁波還可影響動物的精子數量和排卵功能。
電磁波是電磁場的一種運動形態。電與磁可說是一體兩面,電流會產生磁場,變動的磁場則會產生電流。變化的電場和變化的磁場構成了一個不可分離的統一的場。 在低頻的電振蕩中,磁電之間的相互變化比較緩慢,其能量幾乎全部返回原電路而沒有能量輻射出去;在高頻率的電振蕩中,磁電互變甚快,能量不可能全部返回原 振蕩電路,于是電能、磁能隨著電場與磁場的周期變化以電磁波的形式向空間傳播出去,不需要介質也能向外傳遞能量,這就是一種輻射。電磁波是能量的一種,凡 是高于絕對零度的物體,都會釋出電磁波。 除光波外,人們看不見無處不在的電磁波
多普勒效應(Doppler effect)
實例:當警車的警報聲、賽車的發動機以一定的速度接近我們的時候,聲音會比平常更刺耳.離我們遠去的時候,聲音會緩和一些;同樣的道理,你可以在火車經過時聽出刺耳聲的變化,說明了多普勒效應的存在。
多普勒效應指出,波在波源移向觀察者時接收頻率變高,而在波源遠離觀察者時接收頻率變低。在移動通信中,當移動臺移向基站時,頻率變高,遠離基站時,頻率 變低。天文學家哈勃應用多普勒效應得出宇宙正在膨脹的結論。醫學上應用多普勒效應來對血液循環過程中供氧情況,血管粥樣硬化的等情況作出判斷。
多徑效應
類比:大家小時候都玩過泥土,在一個小土堆的頂端倒水,水從四處流開,很多水都滲在土里或者流到不同方向損失掉了,有部分水流通過不同路徑、不同時間匯到一個低洼的地方。
無線電波的多徑效應是指信號從發射端到接收端常有許多時延不同、損耗各異的傳輸路徑,可以是直射、反射或是繞射,不同路徑的相同信號在接受端疊加就會增大或減小接收信號的能量的現象
白噪聲
類比:當舊的用電設備如收音機打開后,可能聽到“嗡嗡”的聲音;
白噪聲是指功率譜密度在整個頻域內均勻分布的噪聲。 所有頻率具有相同能量的隨機噪聲稱為白噪聲。從我們耳朵的頻率響應聽起來它是非常明亮的“咝”聲。白噪聲是一種功率頻譜密度為常數的隨機信號或隨機過程。 此信號在各個頻段上的功率是一樣的,理想的白噪聲具有無限帶寬,因而其能量是無限大,這在現實世界是不可能存在的,但這讓我們在數學分析上更加方便。一 般,只要一個噪聲過程所具有的頻譜寬度遠遠大于它所作用系統的帶寬,并且在該帶寬中其頻譜密度基本上可以作為常數來考慮,就可以把它作為白噪聲來處理。熱 噪聲可以認為是白噪聲。
高斯白噪聲(及瑞利分布)
類比:熱噪聲和散粒噪聲是高斯白噪聲。
高斯白噪聲:如果一個噪聲,它的幅度分布服從高斯分布,而它的功率譜密度又是均勻分布的,則稱它為高斯白噪聲。兩個正交高斯噪聲信號之和的包絡服從瑞利分 布。幅度服從高斯分布就是其幅度概率密度分布以均值為軸對稱,在均值處最大,在一個方差處為曲線拐點。高斯噪聲的線性組合仍是高斯噪聲。對獨立的噪聲源產 生的噪聲求和時, 可按功率直接相加。
赫茲
插曲:比赫茲實驗早七年,一位叫戴維的人也接收到了電磁波信號,他隨即向英國皇家協會會長斯托克斯匯報,但斯托克斯認為這只是普通的電磁感應現象,戴維過于迷信權威,對于這一天賜良機未與重視,使發現被埋沒了。
赫茲,德國物理學家,赫茲對人類最偉大的貢獻是用實驗證實了電磁波的存在。1888年1月,赫茲將自己的研究成果總結在《論動電效應的傳播速度》一文中。 赫茲實驗公布后,轟動了全世界的科學界。由法拉第開創,麥克斯韋總結的電磁理論,至此才取得決定性的勝利。為了紀念赫茲,國際單位制中頻率的單位定義為赫 茲,它是每秒中的周期性變動重復次數的計量。
繞射
類比:見“直射波”
當接收機和發射機之間的無線路徑被尖利的邊緣阻擋時,無線電波繞過障礙物而傳播的現象稱為繞射。繞射時,波的路徑發生了改變或彎曲。由阻擋表面產生的二次波散布于空間,甚至于阻擋體的背面。繞射損耗是各種障礙物對無線電波傳輸所引起的損耗 。
直射波(Direct Wave)
類比:在臺球這項運動中,很多規律很像電磁波的規律。假若直接撞擊球中心打出去的時候假使沒有任何阻擋,球將沿直線運行;如果打出的球碰到的臺邊,它就按 照反射角等入射角的規律運行;假若母球和另一個球相切,根據力度和方向,它可以繞過視距內球,很像繞射;假設在一個范圍內的很多球的彼此間距不超過一個 球,當母球打到這些球中間,會激起很多球向不同方向運動,很像散射。
感悟:大自然的很多事情最根本的規律是相通的。這就是道可道的原因。但我們道出來的規律又總感覺有些欠缺,又是“非常道”。最根本的道只能去悟。
由發射天線沿直線到達接收點的無線電波,被稱為直射波。自由空間電波傳播是電波在真空中的傳播,是一種理想傳播條件。 電波在自由空間傳播時,可以認為是直射波傳播,其能量既不會被障礙物吸收,也不會產生反射或散射。
反射波
反射波(Reflection wave)
類比:見“直射波”
應用:在高速鐵路無線覆蓋選站的時候,要關注無線電波的入射角問題。備選站址不能太遠,否則入射角太大,進入車廂內的折射能力就減少。一般都選取離鐵路100米左右的站址(還需考慮其他因素,以后說)。
無線信號是通過地面或其他障礙物反射到達接收點的,稱為反射波。反射發生于地球表面、建筑物和墻壁表面。反射波是在兩種密度不同的傳播媒介的分界面中才會 發生,分界面媒質密度差越大,波的反射量越大,折射量越小。波的入射角越小,反射量越小,折射量越大。直射波和反射波合稱為空間波。
散射波(Scattered Wave)
類比:不久前看到一起車禍,很多車輛在行駛,彼此間距不足以再穿過一個車。可是后面有個車沒有任何減速的從后面沖到眾多車輛中間,現況慘不忍睹。
當無線電波穿行的介質中存在小于波長的物體,且單位體積內阻擋體的個數非常巨大時,發生散射; 散射波產生于粗糙表面,小物體或其他不規則物體。在實際的通信系統中,樹葉、街道標志和燈柱等會引發散射。
非視距傳輸(nLOS,Non Line of Sight)
趣事:在工科大學讀書的時候,女生很少,大家對女性的生活感到非常神秘。幸運的是,和我們男生宿舍樓成直角的就是一個女生宿舍樓,而且水房就在靠近男生樓 這一端。夏天的時候,只能聽到水聲,卻看不到。一個同學說:“哎,可惜是非視距傳輸。”過了不多久,就發現該同學很創意般的在不遠的墻上裝了一個反射鏡, 此君用望遠鏡每天看半小時。最終被女生發現。
無線信號從發射點到接收端有障礙物阻擋,不能沿直線進行傳播,叫做非視距傳輸。非視距傳輸的無線傳播損耗比視距傳輸要增加很多。
菲涅爾區(Fresnel Zone)
類比:有時候,我感覺人的眼睛的最有效的視力范圍也是一個橢球體。橢球體之外的東西雖然也能看到,但是已經不是特別的清晰。一個訓練有素的射擊運動員,他的有效視力范圍一定集中在他和目標的半徑非常小的橢球體內。
應用:在無線站址勘測的時候,一定要注意覆蓋范圍 是否有大于菲涅爾半徑的阻擋物。尤其是大的廣告牌,高樓等障礙物。
菲涅爾區是一個橢球體,收發天線位于橢球的兩個焦點上。這個橢球體的半徑就是第一菲涅爾半徑。在自由空間,從發射點輻射到接收點的電磁能量主要是通過第一 菲涅爾區傳播的,只要第一菲涅爾區不被阻擋,就可以獲得近似自由空間的傳播條件。為保證系統正常通信,收發天線架設的高度要滿足使它們之間的障礙物盡可能 不超過其菲涅爾區的20%,否則電磁波多徑傳播就會產生不良影響,導致通信質量下降,甚至中斷通信
自由空間傳播模型(Free space propagation Model)
感悟:老子說過:天下難事必作于易;天下大事必作于細。在很多物理學現象的研究建模過程中,我們先考慮繁雜現象中最本質最簡單的規律,然后再考慮一些非本質的影響因素。
應用:在實際無線環境中,無線信號只要在第一菲涅爾區不受阻擋,就可以認為在自由空間傳播。這樣在傳播損耗估算的時候,就可以非常簡單。
趣聞: 我和一個同事在北京的街道上走著,他和我開玩笑說:“做無線久了,我能感覺到我走的這個地方的TD信號有多大。這里的信號是-78dBm”。我們看了一下測試手機上的信號大小,是-77.5dBm。我說:“你都快成測試手機了!”
電波在自由空間里傳播不受阻擋,不產生反射、折射、繞射、散射和吸收。但是,當電波經過一段路徑傳播之后,能量仍會受到衰減,這是由于輻射能量的擴散而引起的。
自由空間傳播損耗就是發射點的無線信號在整個球面內均勻的向外擴散,擴散到接收天線處,落在天線的有效接收面積上的能量與發射的總能量的比。
最后推導出的自由空間傳播公式為
L=32.45+20log(dkm)+20log(fMHz)(dB)
當f=2000MHz的時候,公式可以簡化為
L=38.45+20log(dm)。
自由空間傳播模型是無線電波傳播的最簡單的模型,無線電波的損耗只和傳播距離和電波頻率有關系;在給定信號的頻率的時候,只和距離有關系。在實際傳播環境中,還要考慮環境因子n,則公式簡化為L=38.45+10*n*log(dm)。n一般根據環境可取2~5之間。前面那位弟兄知道天線口的功率,利用上述簡化的傳播模型,估計他離TD天線的距離有100米,然后把所在位置的電波強度口算出來。
(在每日詞匯中,我盡量少的講解公式,但這個公式對從業的人比較重要,所以一定得講)
理解2000MHz時的電波傳播的簡化公式時要注意:
1、在1米處的損耗為38.45dB,在10米處的損耗為58.45dB;
2、距離增加一倍,損耗增加的是6dB(很多學生錯認為是3dB);
3、自由空間中的損耗不是隨距離線性增加,而是指數級增加。(有的學生問每百米自由空間傳播損耗是多少。這個問題本身是錯誤的。因為無線信號走過的第一個百米和第二個百米損耗是不一樣的。
超高頻 UHF(Ultra High Frequency)
超高頻:分米波段,指頻率為300~3000MHz的特高頻無線電波。
無線電波分布在3Hz到3000GHz之間,在這個頻譜內劃分為12個帶。在不同頻段內的頻率傳播特性不相同。頻率越小,傳播損耗越小,覆蓋距離越遠,繞 射能力越強。但低頻段頻率資源緊張,系統容量有限。高頻段頻率資源豐富,系統容量大;但頻率越高,傳播損耗越大,覆蓋距離越小,繞射能力越弱,實現的技術 難度越大,系統的成本也相應提高。
移動通信系統選擇所用頻段要綜合考慮覆蓋效果和容量。UHF頻段與其他頻段相比,在覆蓋效果和容量之間折衷的比較好,被廣泛應用于移動通信領域。
參考:長波通信,波長為10000~1000米(頻率為30~300千赫)的無線電通信。長波通信主要用于軍事上,如潛艇通信、地下通信及導航等。在一定 范圍內,長波通信以地波傳播為主,當通信距離大于地波的最大傳播距離時,則靠天波來傳播信號。長波通信的優點是:通信距離遠,能透過山體、海水一定的深 度,通信比較穩定可靠。其缺點是:由于波長超長,收發信設備及天線系統龐大,造價高;通頻帶窄,不適于多路和快速通信;易受天電干擾。。



陰影效應(Shadowing Effect)
類比:和煦的陽光普照大地的時候,樹木、房屋就有影子,這個影子不是完全的黑暗,是一種強度減弱很多的光。
在傳播路徑上,無線電波遇到地形不平、高低不等的建筑物、高大的樹木等障礙物的阻擋時,在阻擋物的后面,會形成電波信號場強較弱的陰影區。這個現象就叫做陰影效應。
慢衰落(Slow Fading)
類比:在股市下降過程中,雖然其分時曲線波動劇烈,但是5周線變化比較緩慢。
無線電波傳播過程中,信號強度曲線的中值呈現慢速變化,叫做慢衰落。慢衰落反映的是瞬時值加權平均后的中值,反映了中等范圍內數百波長量級接收電平的均值變化,一般遵從對數正態分布。
慢衰落產生的原因:
1)慢衰落的主要原因是路徑損耗;
2)陰影效應導致的信號衰落:
快衰落(Fast Fading)
類比:在股市下降過程中,股價的分時瞬時值變化劇烈,很像快衰落。
快衰落就是接收信號場強值的瞬時快速起伏、快速變化的現象。快衰落是由于各種地形、地物、移動體引起的多徑傳播信號在接收點相疊加,由于接收的多徑信號的 相位不同、頻率、幅度也有所變化,導致疊加以后的信號幅度波動劇烈。在移動臺高速運行的時候,接收到的無線信號的載頻范圍隨時間不斷變化,也可引起疊加信 號幅度的劇烈變化。也就是說多徑效應和多普勒效應可以引起快衰落。
一般快衰落可以細分為:
1)多徑效應引起空間選擇性衰落,即不同的地點、不同的傳輸路徑衰落特性不一樣;
2)載波頻率的變化引起載波寬度范圍超出了相干帶寬的范圍,引起的信號失真,叫做頻率選擇性衰落;
3)多普勒效應或多徑效應可以引起不同信號到達接收點的時間差不一樣,超過相干時間,引起的信號失真叫時間選擇性衰落。
時間色散(Time Dispersion)
類比:一個女生先有一個帥哥喜歡,過了不久,又有一個同樣帥的男孩喜歡她,她不知如何選擇。
在無線通信中,到達接收機的主信號和其他多徑信號在空間傳輸時間差異而帶來的同頻干擾問題。時間色散可以使來自遠離接收天線的物體反射的無線信號到達接收端比直射信號慢幾個符號的時間,這樣可能導致互相符號間干擾。如“1”影響“0”,使接收機解碼錯誤。
傳播損耗(Propagation Loss)
類比:做蔬菜長途販運生意的人都知道,假若從農民手里購買的白菜為每斤1毛錢,加上中間環節的運輸費、攤位費、稅、包裝費等,到了最終消費者手中每斤至少得5毛錢。最終賣菜者賺得錢需要從總營業額中減去所有的利潤損耗。
給定頻率的無線制式,無線傳播損耗主要是隨距離變化的路徑損耗(Path Loss),影響該路徑損耗的三種最基本的傳播機制為反射、繞射和散射,即有反射損耗(Reflection Loss)、繞射損耗(Scattered Loss)、地物損耗(Clutter Loss)。如果電磁波穿過墻體、車體、樹木等等障礙物,還需考慮穿透損耗(Penetration Loss)。如果將手機貼近的人體使用,還需考慮人體損耗(Body Loss)等等。
路徑損耗的環境因子系數n一般隨傳播環境不同而不同,一般密集城區取4~5,普通城區取3~4,郊區取2.5~3。在實際無線環境中,天線的高度可以影響路徑損耗。一般發射天線或接收天線的高度增加一倍,可以補償6dB的傳播損耗。
反射損耗隨反射表面不同而不同,水面的反射損耗在0~1dB,麥田的反射損耗在2~4dB,城市、山體的反射損耗可達14dB~20dB.
繞射波在繞射點四處擴散,擴散到除障礙物以外的所有方向,不同情況損耗差別較大。地物損耗主要由于地表散射造成,損耗大小視具體情況而定。
穿透損耗和建筑物的材質以及電磁波的入射角關系較大,一般情況下隔墻阻擋取5~20dB,樓層阻擋每層20dB,厚玻璃 6~10dB,火車車廂的穿透損耗為15~30dB,電梯的穿透損耗為30dB左右。
人體損耗一般取3個dB,也就是無線電波經過人體,一半的能量被人體吸收。
傳播模型(Propagation Model)
搞笑類比:一個私企老板經常跟大家強調:“我要的是 結果,你給我結果,我不要過程。”一天一個數學建模專家找這個老板推銷他的萬能數學模型,該模型的特點是能夠給出任何問題的結果,過程你不用關心;但前提 是你按要求輸入不超過三組數據。公司用這個模型進行銷售預測、人力需求預測、降低成本預測等等,結果證明都非常正確。于是私企老板想用這個模型對自己是個 什么樣的人有什么樣的發展做一個判斷。萬能數學模型首先要求輸入他一年來給員工開的工資的數據、再次要求他輸入員工上下班的考勤記錄、最后要求他輸入的情 人個數,經過長達半小時的計算,模型給出了計算結果:請不要拿不下蛋的鐵公雞來開玩笑。
實際無線環境中不可能有自由空間那樣理想的無線傳播 條件。在不同的反射、繞射、散射條件的影響下,電波場強中值變化規律非常復雜,很難用簡單的數學表達式來計算。通過理論或者實測的方式建立的無線電波傳播 損耗的數學表達式稱為傳播模型。有兩個途徑研究傳播模型:一是從無線傳播理論出發分析所有從發射點到接收點的電磁波得出傳播損耗的數學規律;另外一個是在 大量測試數據的基礎上統計分析出傳播損耗的數學規律。
感 悟:人類總是想用數學的手段為紛繁蕪雜的社會、自然現象建立模型,以此得出一些數學的規律來指導我們的工作和生活。但遺憾的是,任何數學模型都是對事物發 展變化的普遍規律的近似表達,而不能完全符合實際。如果經濟模型管用,那金融危機就不會爆發;如果管理模型管用,就不會有公司倒閉;如果無線傳播模型絕對 準確,無線網絡就不會有弱覆蓋。
射線跟蹤模型(Ray Tracing Model)
類 比:每天有成千上萬的人從北京出發去往全國各地,假若現在想知道每天有多少乘客從北京出發到上海。理論上我們只要把每天從北京到上海所有可能的交通工具包 括飛機、火車、汽車所能運輸的人加起來便可以了。但是你有可能少考慮一部分人,他們可能跑步到上海,或者先乘火車到天津,再做輪船到上海。但這樣的人畢竟 少數,對計算結果的影響不大。
射線跟蹤模型的基本原理分析某種場景下無線電波從發射點傳播到接收點理論上所有可能的傳播途徑,包括直射、發射、繞射等,通過接收點信號矢量疊加,計算得出接收信號場強。
Volcano模型,WaveSight模型以及WinProp模型就是典型的射線追蹤模型。
射線模型需要高精度的三維數字地圖,至少5m精度,1m精 度更好。由于對地圖精度要求較高,所以用這種方法進行無線環境建模比較昂貴,一般只在密集城區使用就可以了。模型預測的準確性和數字地圖的精確性、站點工 程參數如天線位置、天線高度、方向角、下傾角等設置的準確性相關較大。同時射線跟蹤模型一般不考慮移動的車輛對無線信號傳播的影響,也忽略較高階的反射/衍射波、地面反射波、從建筑物下方穿過的電磁波、透射波、漫反射波等。
Okumura模型
類比:一位美國社會學家研究過人受教育的程度和工作后年收入的關系。經過對大量履歷上的學歷和目前工作的收入數據分析發現,博士生年收入比碩士生多$XXXX,碩士生年收入比本科生多$ XXXX,本科生年收入比未上大學的多$XX XX。 這個社會學家雖然開創了研究教育程度和年收入關系的先河,但是在很多情況下這種基于實際數據統計分析出來的關系模型并不成立。這個關系無法解釋工作多年的 本科年收入比碩士還可能多,沒有考慮不同行業待遇的差距,不同職務待遇的差距。于是后來的社會學家建模又考慮進去了工齡、行業、職務對收入的影響,進一步 完善了學歷和收入的關系模型,這個關系模型變得更加復雜了。但是還是有一種情況不能適用,很多企業創始人他們的收入和他們的學歷、工齡沒有這么直接的關 系。于是再后來的社會學家又在研究這個方向上發表了論文,修正了上述關系,使它應用于企業創始人群體。
解釋:
最著名的基于測試數據統計的無線傳播模型是Okumura模型,它是Okumura在日本的大量測試數據基礎上統計出的以曲線圖表示的傳播模型。但它適用范圍窄,應用不十分方便。
在Okumura模型的基礎上,Hata利用數學回歸分析方法擬合出便于計算機計算的無線傳播經驗公式,即Okumura-Hata公式,適用頻率在150~1500MHz的無線傳播,如GSM900。該公式可應用在宏蜂窩(大區)條件下,半徑在1-20km范圍內的普通城區,郊區,鄉村的無線環境。
但是隨后出現了DCS1800,而且3G的工作頻率都在2000MHz左右,原來的Okumura-Hata公式又不適用了,COST 231-Hata將Okumura-Hata模型的頻率范圍擴展到2000MHz,但是仍只適用于宏蜂窩條件。
隨著人們對無線通信需求的不斷增長,原來的宏蜂窩組網不能滿足密集城區人們對無線網絡質量的高要求,需要通過微蜂窩完善覆蓋,于是有了適用于微蜂窩的Walfisch公式。
人們對無線通信的需求還是不斷增長,室內無線用戶日益增多,僅通過室外宏蜂窩覆蓋室內不能滿足人們對無線網絡質量的高要求,需要建設室內分布系統,于是產生了應用于室內Keenan-Motley模型。
李氏準則(Lee’s Criteria)
類 比:話說鄆哥告訴武大潘金蓮和西門慶偷情的事,武大賣完炊餅后早回去兩次沒有碰著,和鄆哥說,“我娘子是正經人家的女子,怎么會有這種事?”鄆哥提醒 他:“做這種事怎么會在你賣完炊餅后呢?也不可能在你的家里,抓這種事就得在合適的時間多回來幾次才能碰著,而且王婆家你也要去看看。”
鄆哥說得話用通信的語言說就是你的采樣次數要足夠多,采樣地點要正確。
如何能夠測試無線信號場強,充分的反應無線環境的特征。William Lee 博士1985年發表了關于無線信號場強采樣的著名論文,通過嚴格的數學推導給出無線信號場強采樣的標準:在40個波長內采樣36~50個點。這一標準在無線通信工程中得到了廣泛應用。
理解:假設我們的無線制式使用的頻率是2000MHz,掃頻儀每秒鐘最多打100個點,那么進行無線環境測試的車速的上限是多少?
2000MHz的無線電波波長是0.15m,40個波長就是6m,也就是說6m的距離內必須夠50個點。掃頻儀每秒鐘最多打100個點,也就是每秒鐘最多走12米,即車速不能高于12m/s,走得多采樣點就不夠了。
SPM 模型(Standard Propagation Model)
類比:在先秦時代,各諸侯國的文字是不統一的,不同國家的人交流起來十分不方便。最后秦始皇告訴天下人,他用的字就是標準字,大家統一用這種文字。
無線傳播模型有很多種形式,也有很多適用范圍,由于形式上的不統一,無線工程師使用起來很不方便,對同一無線環境很難有比較統一的認識。
SPM模型的推出解決了這個問題。SPM模型適用于從150MHz到2GHz比較寬的頻率范圍,也適用于從密集城區、普通城區、郊區、農村的各種無線環境。所以目前應用比較廣泛。
Path Loss= K1+ K2log(d)+ K3log(Htxeff)+ K4Diffration+ K5log(d) log(Htxeff)+ K6(HRxeff ) +Kclutterf(clutter)
其中:
- d:接收機與發射機之間的距離(m);
- HTxeff:發射天線的有效高度 (m);
- Diffraction loss:經過有障礙路徑引起的衍射損耗(dB);
- HRxeff:接收天線的有效高度(m);
- f(clutter): 因地物所引起的平均加權損耗;
- K1:常數 (dB);.
- K2:log(d)的系數;
- K3:log(HTxeff)的系數;
- K4:衍射損耗的系數;
- K5: log(HTxeff)log(d)的系數.
- K6: HRxeff的系數.
- Kclutter: f(clutter)的系數.
在自由空間傳播模型中,K3、K4、K5、K6、Kclutter都是0,K1=38.45,K2=20。
在一般的無線環境中,K1和K1取值也是非常重要的,對整個結果的準確性影響比較大,因為我們在利用傳播模型計算的時候,主要關注的就是離發射機不同位置的情況下,我的路損是多少,可以得到的信號場強是多少。而其他因素如天線高度在一定情況下我們認為不變化
峰均比(PAR Peak-to-Average Ratio)
類比:
一個村子里面有比較富裕的人家,也有比較窮的人家,但大多數都是收入中等的普通人家,我們最有錢的人家的財富和村子戶平均財富的比或者最窮人家的財富和戶平均財富的比,可以衡量出村子貧富兩極分化的程度。
但從全國來看,用排在胡潤排行榜上第一名的財富來和中國家庭的平均收入來比就顯得不那么合適,不能全面衡量中國的貧富差距現象。如果用1%的中國富裕階層的平均財富和中國家庭的平均收入,就可以說明一些問題。假若中國家庭平均年收入是3萬元,而最有錢的富豪家庭的年收入為30億,30億和3億一比,就是10萬倍,如果用dB表示,就是50dB。
如果我們研究全國各自然村富翁的財富的分布情況,以說明不同省份經濟發展水平,也可以用峰均比的概念,即最有錢的村富翁的財富和所有村富翁財富的平均值相比。也就是說,峰均比一定要指出是什么樣的峰值和均值的比,單位是絕對的比值還是dB值。
解釋:無線信號從時域上觀測是幅度不斷變化的正弦波,幅度并不恒定,一個周期內的信號幅度峰值和其他周期內的幅度峰值是不一樣的,因此每個周期的平均功率和峰值功率是不一樣的。在一個較長的時間內,峰值功率是以某種概率出現的最大瞬態功率,通常概率取為0.01%。在這個概率下的峰值功率跟系統總的平均功率的比就是峰均比。在概率為0.01%處的PAR,一般稱為峰值因子(CF CREST Factor,CF)。
理解峰均比的概念是需要注意以下幾點:
1.由于功率的峰均比是電壓的峰均比的平方,PAR一般是指功率的峰均比,但也有書上把他當做電壓的峰均比來用。
2.如果功率幅值隨時間沒有變化,即“包絡的最大值”與“包絡的平均值”處處相等,即“恒包絡”信號的峰均比為1或者是0dB。
3.如果只考慮一個周期的無線信號純正弦波,功率峰均比就是2,即3dB;而其電壓的峰值因子CF就是功率峰均比的平方根1.414。但一般情況下,峰均比很少是指這種情況。
4.調制技術、多載波技術都可能帶來較大的峰均比,峰均比過大不是什么好事,會影響很多射頻器件的應用效率。
CW(Continuous Wave)測試
毛主席教導我們:“沒有調查,就沒有發言權。調查研究就像十月懷胎,解決問題就像一朝分娩。”原始材料的獲取是正確解決一切問題的前提。同樣的,原始數據的獲取是一切數學建模的最關鍵一環。調查、監控、測試是獲取原始數據的手段。
無線傳播模型與具體的地形地貌因素密切相關,通過大量測試對各類場景SPM模型(或者其他模型)的各項K值進行確定的過程叫做模型校正。CW測試(連續波測試)是獲取無線電波傳播的測試數據的重要步驟。CW測試獲取的數據是不同位置的接受電平強度,即經緯度信息和場強值的對應。可以作為模型校正的數據源。對測試獲取的數據要求具備典型性和平衡性,即要求數據能夠代表該地區的無線傳播特性且可以“成比例”的反映該地區不同地物的無線傳播特性。做CW測試需要避免地理定位時衛星遮擋或發射天線近端有高大建筑物阻擋,以免影響經緯度信息的準確性。
射頻 RF(Radio Frequency)
類比:人若想在空中遨游,可以用飛機作為載體。飛機升空的條件是必須有一定的速度,通過一定長度的機場跑道才能把速度提上去。
信息在空中傳遞,必須有無線電波作為載體,但是無線電波的頻率低于100 KHz時,電波就會被地物吸收,而且接收裝置也非常復雜。只有達到一定頻率的電波才能在空中遠距離傳送,也容易把信息接收下來。
射頻就是能夠發射出去的高頻交變電波,頻率范圍從300KHz~30GHz之間。
能夠傳送射頻信號的傳輸電纜就是射頻線,如工程上使用的饋線。經過調制后的高頻無線電波在射頻線中傳輸叫做射頻有線傳輸。射頻線和天線連接,射頻信號通過天線向空中發射出去或者接收下來。
噪聲(Noise)
噪聲是什么?繁忙的街道上人們說話,略微遠一點就無法正常交流了。這時候都受到那些影響了,往來的汽車嘀嘀聲(人類之外的噪聲),人群的嘈雜聲(人類內的 噪聲),都是影響人們正常交流的噪聲。這些噪聲隨著環境的不同,大小不同,影響程度也不同,我們無法對某個具體的噪聲特定時刻的大小進行預測,但其具有統 計概率規律。
在無線電波信號處理和傳播過程中,也會遇到無法確切預測但有統計概率的干擾信號,這種信號不同于特定頻率的無線電波之間的互相干擾,稱之為噪聲。噪聲分為 系統內部的噪聲和系統外部的噪聲。系統內部的噪聲包括和環境溫度相關的熱噪聲、電子管工作時產生的噪聲,信號與噪聲之間的互調產物等等。系統外的噪聲來自 雷電風雨產生的噪聲、汽車的點火噪聲、其他用電設備產生的噪聲。
相位噪聲(Phase Noise)
類比:從北京飛往上海的航班排好后,每天按照固定的時刻起飛降落,周而復始。但是一天由于天氣原因,航班無法正常起飛和降落,很多航班相對正常時間都有所延誤。
相位噪聲就是指在系統內(如各種射頻器件)各種噪聲的作用下引起的系統輸出信號相位的隨機變化。描述無線電波的三要素是幅度、頻率、相位。頻率和相位相互 影響。理想情況下,固定頻率的無線信號波動周期是固定的,正如飛機的正常航班一樣起飛時間是固定的。在頻域內一個脈沖信號(頻譜寬度接近0)在時域內是一 定頻率的正弦波。
但實際情況是信號總有一定的頻譜寬度,而且由于噪聲的影響,偏離中心頻率的很遠處也有該信號的功率,正如有延誤1個小時以上的航班一樣。偏離中心頻率的很 遠處的信號叫做邊帶信號,邊帶信號可能擠到相鄰的頻率中去,正如延誤的航班可能擠到了其他航班的時間從而對其造成影響。所以這個邊帶信號就叫做相位噪聲。
相位噪聲如何描述其大小呢?在偏移中心頻率一定范圍內,單位帶寬內的功率與總信號功率的比,單位為dBc/Hz。正如要評估某一天天氣對航班的影響,可以 定義晚點1個小時以上的航班和航班總數的比例,這個比例越小越好。射頻器件系統內的熱噪聲可能導致相位噪聲的產生。相位噪聲大小可以衡量射頻器件的優劣。 相位噪聲越小,射頻器件越好。
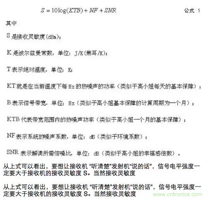
SNR(Signal to Noise Ratio)
類比:
悟空問八戒:“你要找什么樣的女朋友?”八戒回答:“當然是越漂亮越好。”
悟空問道:“讓你追一輩子,你還要不要?”八戒囁嚅道:“不敢要了。”
悟空問沙僧:“你希望什么樣的上網的速度?”沙僧回答:“當然是越快越好。”
悟空問道:“一比特要你兩塊錢,你還上不上?” 沙僧囁嚅道:“不敢上了。”
悟空問唐僧:“你要什么樣的坐騎?”唐僧回答:“速度越快越好、越省油越好,越安全越好。”
悟空問道:“要你把北京的房子賣了買個有面子,有牌子的車,你還買不買?” 唐僧囁嚅道:“不敢買了。”
悟空總結道:“要得到好處的時候,你一定會付出代價。你要考慮的是,你得到好處和付出的代價相比是否合適,也就是性價比的問題。不是好處越多越好,而是性價比越高越好。”
信噪比簡單的說就是有用信號和干擾噪聲的比。有用信號在傳輸的過程中,必然會引入各種噪聲,最起碼有熱噪聲。一個射頻器件如放大器把有用信號功率放大的同時,必然會放大相應的噪聲。信噪比(Signal/Noise),通常以SNR表示,同樣射頻條件下以功率表示的信噪比是以電壓表示的信噪比的平方,工程上一般指的是功率上的比值。如果用分貝(dB)表示,以功率表示的信噪比是以電壓表示的信噪比的2倍。信噪比越大越好。
應用:信噪比(電壓)低于80dB的音箱和MP3不建議購買。
高小姐的性價比降低了——噪聲系數(Noise Factor)
類比:
話說八戒和高小姐結婚幾年后,悟空問八戒:“怎么樣,小日子不錯吧!”八戒一臉苦相,說:“別提了,高小姐性價比降低很多了。面色老了很多,脾氣壞了很多, 生活懶散了很多,還和我不斷地要更高的生活費。”高小姐婚前的性價比比婚后的性價比高出很多倍,這個倍數可以稱為婚姻魔盒系數,可以描述婚姻質量。
射頻器件本身就會加入噪聲,輸入端信噪比會比輸出端的信噪比高一些。輸入端信噪比和輸出端信噪比之比就是射頻器件的噪聲系數。
NF=10lg(輸入端信噪比/輸出端信噪比)
噪聲系數可以衡量接收機、放大器的射頻(RF)性能,表示經過射頻器件后,信號有用功率的損失和噪聲功率的放大。基站的噪聲系數大約為3~5dB,而用戶移動臺的噪聲系數大約為7~9dB。
涓涓細流匯聚成河——加性噪聲(additive noise)
類比:萬里黃河是由高山雪水形成的涓涓細流逐漸匯聚而成的,比較重要的源頭有三個:一是扎曲,二是約古宗列渠,三是卡日曲。扎曲干涸的時候,卡日曲還有充足的水流。
加性噪聲是通過功率直接疊加的方式作用于有用信號,它的存在卻獨立于有用信號,不管有沒有有用信號,加性噪聲始終存在于射頻器件中,影響正常通信的質量。
一般通信中把隨機的加性噪聲看成是系統的背景噪聲;從來源來看,加性噪聲可分為無線電噪聲、工業電噪聲、自然噪聲、射頻器件的內部熱噪聲。無線電的干擾頻率是固定的,可以通過加強了無線電頻率的管理盡量規避。工業電噪聲來源于各種電氣設備,但干擾頻譜集中于較低的頻率范圍,選擇較高的工頻工作可防止干擾。自然噪聲來源于閃電、太陽黑子及宇宙射線等。這類噪聲很難避免。內部熱噪聲由電子器件不規則的熱運動引起,在數學上可以用隨機過程來描述,又可稱為隨機噪聲。
你家的蘋果很好看——失真(Distortion)
類比:大家比較熟悉皇帝新裝的故事,成年人 都夸皇帝的衣服好漂亮,而只有孩子說:其實他什么也沒穿。小孩剛會說話的時候,看到鄰居家的蘋果,自己想吃,哭著鬧著要吃蘋果,真實地表達自己的意圖。等 長到六七歲的時候,還是想吃鄰居家的蘋果,卻說:“你家的蘋果很好看。”等長大成人后,雖然想吃鄰家的蘋果,為了說明自己不缺蘋果,卻推托說:“我不吃, 真的不吃。” 孩子真實地說出自己看到情況或說出自己的真實想法,這叫童真;而成年人掩飾了自己的真實所見和真實想法,這叫失去童真(率真),或者失真。
所謂失真,就是失去真實,或者說真實的東西被歪曲的表現出來。信號經過射頻收發通道的時候,由于有加性噪聲和乘性噪聲引入,多少會有一定程度的對所傳信號的歪曲,這個就是無線信號的失真。無線信號的失真可分為線性失真和非線性失真。










多普勒效應
類比:鐘端(終端的化名)剛參加工作的時候,非常害怕領導姬占(基站的化名)問及工作相關的問題。當鐘端以一定的速度走近姬占的時候,感覺到心跳頻率加快(頻偏為正);當他離開姬占的時候,心跳就逐漸平緩下來了(沒有頻偏)。這個過程類似多普勒頻移效應。
多普勒效應是指無線電波在波源快速移向觀察者時接收頻率變高,類似于鐘端靠近時領導時他的心跳頻率的增加;而在波源遠離觀察者時接收頻率變低,好像鐘端遠離領導時,他的心跳頻率逐漸平緩一樣。
當警車的警報聲、賽車的發動機以一定的速度接近我們的時候,聲音會比平常更刺耳;離我們遠去的時候,聲音會緩和一些;同樣的道理,你可以在火車經過時聽出刺耳聲的變化,說明了多普勒效應的存在。


人眼的有效視力范圍——菲涅爾區(Fresnel Zone)
類比:有時候,我感覺人的眼睛的最有效的視力范圍也是一個橢球體。橢球體之外的東西雖然也能看到,但是已經不是特別的清晰。一個訓練有素的射擊運動員,他的有效視力范圍一定集中在他和目標之間半徑非常小的橢球體內,這中間不能有阻擋。
我們知道,從電磁波的發射點到接收點的傳播路徑上,既有直射波,又有反射波和繞射波。直射波和反射波的傳播路徑差不大的情況下,反射波的電場方向正好與直射波相反,相位相差180度,這樣反射波將會減弱直射波的信號強度,對傳播效果產生破壞作用。
這種現象就好比學校里宣傳主基調“知識就是力量”(理解為直射波),而社會上有另外一種反思潮:讀書無用論(可以理解為相位完全相反的反射波)。如果這種反思潮在學校范圍內(類似于一個菲涅爾區域)存在,將會打擊學生們接收知識的熱情(影響傳播效果)。

從上面兩式可以看出,直射波和反射波的路徑差和帶來相位變化和天線高度、傳播距離有關系。天線高度較低且距離較遠時,路徑差就會變小,相位變化也會減小,反 射波對直射波的影響就會加大。從這一角度上看,天線高度越高越好,傳播范圍越小越好。因此,在無線工程設計中,在成本允許的條件下,在干擾可控的條件下, 要求基站的天線盡可能的高。

應用:在無線站址勘測的時候,一定要注意覆蓋范圍是否有大于菲涅爾半徑的阻擋物,尤其要避免大的廣告牌,高樓等障礙物阻擋。
工地的探照燈——雜散輻射(Spurious Emission)
現象類比:我們的生活小區旁邊有一個工地,徹底燈火明亮。安裝探照燈主要目的是為了便于巡查從而避免工地的各種物資丟失(工作帶寬范圍內輻射就可以了)。可是探照燈太亮了,輻射到了我們小區(雜散輻射),影響了我們小區很多人的休息(雜散輻射必然帶來干擾)。
射頻發信機本應該在規定的頻率范圍內發送無線信號,即發射帶內信號;正如探照燈應該主要照射工地范圍一樣。由于射頻發信機內部元器件并非理想器件,存在或 多或少的非線性,在發射無線信號的過程中產生了很多非規定頻率范圍內的信號,即發生了雜散輻射;就像探照燈照到了旁邊的生活小區。發射機發射了非自己頻率 范圍內的信號,就可能對其他通信系統造成干擾,就像工地的探照燈影響了旁邊小區居民休息一樣。
雜散輻射可能是一些非線性元器件產生的諧波分量、交調信號等。為了防止一個系統的雜散輻射對其他無線通信系統造成干擾,需要提高系統的電磁兼容性能。一般 在協議中都會規定這個系統的不同帶外頻率范圍的最大雜散輻射水平。一般規定的形式都是一個頻率范圍內一定帶寬的最大允許的雜散輻射是多少dBm;如協議上 規定WCDMA的發射機在150kHz~30MHz范圍內每10kHz帶寬的雜散輻射不能超過-36dBm。









推薦閱讀:




