【導讀】PROCENTEC等行業專家的數據顯示,采用基于RS-485現場總線技術(PROFIBUS®)的應用在持續增長,工業以太網(PROFINET)應用也在快速增長。2018年,全球共安裝6100萬個PROFIBUS現場總線節點,PROFIBUS過程自動化(PA)設備同比增長7%。PROFINET安裝基數為2600萬個節點,僅2018年安裝的器件數量就達到5100萬。
隨著RS-485現場總線采用率的穩定增長,同時工業4.0加快了智能互聯工廠的發展,我們需要確保不斷優化現場總線技術,為智能系統提供支持。經過優化的現場總線技術必須仔細權衡EMC穩定性和數據傳輸可靠性這兩個因素。
不可靠的數據傳輸會降低整體系統性能。在運動控制應用中,現場總線一般用于對單軸或多軸電機實施閉環位置控制。這些電機一般處于高數據速率、長電纜傳輸線狀態,如圖1所示。如果位置控制不可靠,那么實際性能會下降,次品率上升,進而導致工廠生產率降低。在無線基礎設施應用中,現場總線一般用于對天線實施傾斜度/位置控制,因此準確的數據傳輸至關重要。在運動控制和無線基礎設施應用中,需要提供不同級別的EMC保護,具體如圖1所示。運動控制應用通常處于電噪聲環境中,這可能導致數據誤差。對于無線基礎設施,則必須為其提供保護措施,避免在裸露的環境中間接遭受雷擊損壞。

圖1. RS-485的EMC、數據速率和電纜長度要求。
對于這些要求嚴苛的應用,需要仔細檢查RS-485收發器的電纜時序性能,以確保系統可靠性和EMC特性。本文將介紹幾個重要的系統時序和通信電纜概念;闡述一些關鍵性能指標,包括時鐘和數據分配、電纜驅動能力;并展示使用下一代ADM3065E/ADM3066E RS-485收發器為工業應用帶來的優勢。
時序性能
為了在高數據速率下通過長電纜實現可靠的數據傳輸,必須考慮影響RS-485的一些重要因素,例如通常與低壓差分信號(LVDS)有關的抖動和偏斜等時序性能概念。RS-485收發器和系統電纜造成的抖動和偏斜都需要考慮。
抖動和偏斜
抖動可以量化為時間間隔誤差;即信號躍遷的預期到達時間和實際到達時間之間的差值。在通信鏈路中,有多種因素會導致抖動。基本上,每種導致抖動的因素都可以描述為是隨機或確定性的。隨機抖動可以通過高斯分布描述,一般源于半導體內部的熱噪聲和寬帶散射噪聲。確定性抖動則來自通信系統內部;例如,占空比失真、串擾、周期性外部噪聲源或碼間干擾。對于使用 RS-485標準的通信系統,數據速率低于100 MHz,確定性抖動更明顯。
峰峰值抖動是衡量確定性來源產生的系統抖動總體性能的有用指標。其可以在時域中測量,具體是通過在同一顯示屏上疊加大量信號躍遷(一般被稱為眼圖)。使用無限持續的示波器顯示屏或者使用示波器的內置抖動分解軟件來實現,如圖2所示。

圖2. 時間間隔誤差、抖動和眼圖。
重疊躍遷的寬度為峰峰抖動,中間的空白區域稱為眼。這個眼是接收節點在RS-485長電纜的遠端可以采樣的區域。眼寬越大,接收節點可以采樣的窗口越寬,且可以降低錯誤接收位的風險。可用眼主要受來自RS-485驅動器和接收器,以及互聯電纜的確定性抖動影響。
圖3顯示通信網絡中造成抖動的各種來源。在基于RS-485的通信系統中,影響時序性能的兩大因素是收發器脈沖偏斜和碼間干擾。脈沖偏斜也稱為脈沖寬度失真或占空比失真,是收發器在發射和接收節點產生的一種確定性抖動。脈沖偏斜定義為信號上升沿和下降沿之間的傳輸延遲差值。在差分通信中,這種偏斜會產生不對稱交越點,并且發送0s和1s的持續時間不匹配。在時鐘分配系統中,過度的脈沖偏斜表現為發射時鐘的占空比失真。在數據分配系統中,這種不對稱會增加眼圖中顯示的峰峰抖動。在這兩種情況下,過度的脈沖偏斜會對通過RS-485傳輸的信號產生不利影響,且會降低可用的采樣窗口和整個系統的性能。

圖3. RS-485通信網絡中造成抖動的主要因素。
當信號沿的到達時間受到處理該信號沿的數據模式影響時,會發生碼間干擾(ISI)。對于采用長電纜互聯的應用,碼間干擾效應變得越來越明顯,使其成為影響RS-485網絡的關鍵因素。更長的互聯會產生RC時間常數,其中電纜電容在單個位周期結束時沒有充滿電。在發射數據只由時鐘組成的應用中,不存在這種碼間干擾。碼間干擾也可能由電纜傳輸線上的阻抗不匹配(因為短截線或終端電阻使用不當)引起。具備高輸出驅動能力的RS-485收發器一般可以幫助最大限度降低碼間干擾效應,因為它們對RS-485電纜負載電容充電時所需的時間更短。
峰峰抖動容差的百分比與應用高度相關,一般使用10%抖動作為衡量RS-485收發器和電纜性能的基準。過度抖動和偏斜會影響接收端RS-485收發器的采樣性能,增大發生通信錯誤的風險。在正確端接的傳輸網絡中,選擇經過優化的收發器,以最大限度降低收發器脈沖偏斜和碼間干擾效應,才能實現更可靠、無錯的通信鏈路。
RS-485收發器設計和電纜影響
TIA-485-A/EIA-485-A RS-485標準提供了RS-485發射器和接收器的設計和操作范圍相關規范,包括電壓輸出差分(VOD)、短路特性、共模負載、輸入電源閾值和范圍。TIA-485-A/EIA-485-A標準未規定RS-485的時序性能(包括偏斜和抖動),由IC供應商根據產品數據手冊規格進行優化。
其他標準,例如TIA-568-B.2/EIA-568-B.2雙絞線電信標準提供了電纜交流和直流影響RS-485信號質量的背景。此標準提供了抖動、偏斜和其他時序測量的相關考量和測試程序,并設置了性能限值;例如,5e電纜允許的最大偏斜為45 ns/100 m。ADI應用筆記 AN-1399 詳細探討了TIA-568-B.2/EIA-568-B.2標準,以及使用非理想電纜對系統性能的影響。
雖然可用標準和產品數據手冊提供了很多有用信息,但任何有意義的系統定時性能表征都需要在長電纜上測量RS-485收發器的性能。
使用RS-485實現更快速、更廣泛地通信
ADM3065E RS-485收發器具備超低的發射器和接收器偏斜性能,所以非常適合用于傳輸精密時鐘,通常采用電機編碼標準。事實證明,ADM3065E在電機控制應用中采用典型電纜長度的確定性抖動小于5%(圖4和圖5)。ADM3065E具有較寬的電源電壓范圍,因此這種時序性能水平也可用于需要3.3 V或5 V收發器電源的應用。

圖4. ADM3065E的典型時鐘抖動性能。

圖5. ADM3065E接收眼圖:分布在100 m電纜上的25 MHz時鐘。
除了出色的時鐘分配,ADM3065E時序性能還支持實現可靠的數據分配,以及高速輸出和最少的附加抖動。圖6顯示,通過使用 ADM3065E,RS-485數據通信的時序限制會大大放寬。標準RS-485收發器的抖動通常為10%或更低。ADM3065E可以在長達100米的電纜上以20 Mbps以上的速度運行,并且仍然可以在接收節點保持10%的抖動。這種低水平抖動降低了接收數據節點錯誤采樣的風險,可實現使用典型的RS-485收發器無法實現的傳輸可靠性。對于接收節點可以容忍高達20%抖動的應用,可以在100米電纜內實現高達35 Mbps的數據速率。

圖6. ADM3065E接收數據節點具有出色的抖動性能。
這種時序性能使ADM3065E成為電機控制編碼器通信接口的理想選擇。對于使用EnDat 2.2編碼器協議傳輸的每個數據包,數據傳輸都與時鐘下降沿同步。圖7顯示,對絕對位置(TCAL)進行初始計算后,起始位開始將數據從編碼器傳輸回主控制器。隨后的錯誤位(F1,F2)表明了當編碼器引起的故障錯誤的具體位置。然后,編碼器發送一個絕對位置值,以LS開頭,后接數據。時鐘和數據信號的完整性對于通過長電纜能否成功發送定位和錯誤信號至關重要,EnDat 2.2指定最大抖動為10%。這是EnDat 2.2指定采用20米電纜、16 MHz時鐘速率時的最高抖動要求。圖4顯示,ADM3065E能夠滿足此要求,時鐘抖動僅5%,圖6顯示ADM3065E能夠滿足數據傳輸抖動要求,但標準RS-485收發器不能滿足。

圖7. 時鐘/數據同步的EnDat 2.2物理層和協議(基于EnDat 2.2圖表實施調整)。
ADI公司對ADM3065E收發器出色的電纜時序性能進行表征,確保系統設計人員掌握必要的信息,以便成功開發符合EnDat 2.2規格要求的設計。
更長電纜通信實現更高可靠性
TIA-485-A/EIA-485-A RS-485標準要求采用合規的RS-485驅動器,在滿負載網絡中產生至少1.5 V的差分電壓幅值VOD。這個1.5 VOD允許在長電纜內發生1.3 V直流電壓衰減,而RS-485接收器要求以至少200 mV輸入差分電壓工作。ADM3065E用于在提供5 V供電時輸出至少2.1 V 的VOD,此情況已經超出了RS-485規范要求。
滿負載RS-485網絡相當于54 Ω差分負載,該負載模擬雙端接總線,包含2個120 Ω電阻,另外750 Ω則由32個1單位負載(或12 kΩ)連接器件構成。ADM3065E采用專有的輸出架構,可在滿足共模電壓范圍要求的同時最大化VOD,并超越了TIA-485-A/EIA-485-A的要求。圖8顯示,ADM3065E在使用3.3 V電軌供電時,產生的驅動力超過RS-485標準要求>210%,而采用5 V電軌供電則超過>300%。這擴大了ADM3065E系列的通信范圍,相比常規的RS-485收發器,支持更多遠程節點和更高的噪聲容限。

圖8. ADM3065E在廣泛電源范圍內的性能表現均超越了RS-485驅動器要求。
圖9通過1000米電纜的典型應用性能,進一步說明了這一點。通過標準AWG 24電纜通信時,ADM3065E的性能比標準的RS-485收發器高 30%—接收節點上的噪聲容限高30%,或者在低數據速率下,最大電纜長度增加30%。這種性能非常適合RS-485電纜長達數百米的無線基礎設施應用。

圖9. ADM3065E能夠為超長距離應用提供出色的差分信號。
EMC保護和抗擾度
RS-485信號采用平衡差分式傳輸,本身就具有一定的抗干擾能力。系統噪聲均等地耦合到RS-485雙絞線電纜中的每條導線。雙絞線使產生的噪聲電流沿相反方向流動,與RS-485總線耦合的電磁場相互抵消。這降低了系統的電磁敏感性。此外,ADM3065E增強的2.1 V驅動強度支持在通信中實現更高的信噪比(SNR)。在長電纜傳輸中,例如地面和無線基站天線之間的距離長達幾百米,具備增強的SNR性能和出色的信號完整性可以確保對天線實施準確、可靠的傾斜/位置控制。

圖10. 無線基礎設施的電纜長度可能超過幾百米。
如圖1所示,RS-485收發器需要EMC保護,它通過相鄰的連接器和電纜直接與外界連接。例如,編碼器到電機驅動器的裸露RS-485連接器和線纜上的ESD是一個常見系統危險因素。與變速電力驅動系統的EMC抗擾度要求相關的系統級IEC 61800-3標準,要求最低±4 kV (接觸)/±8 kV(空氣)的IEC 61000-4-2 ESD保護。ADM3065E超過了這一要求,提供±12 kV(接觸)/±12 kV(空氣)的IEC 61000-4-2 ESD保護。
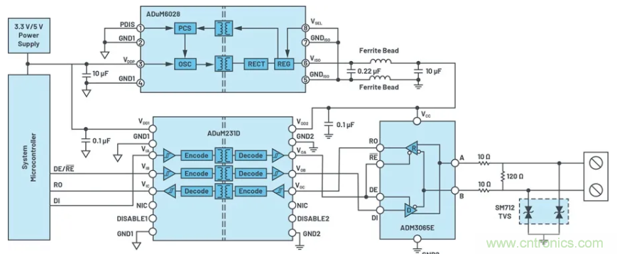
對于無線基礎設施應用,需要增強的EMC保護來防止遭受雷擊損壞。在ADM3065E輸入中添加1個SM712 TVS和2個10 Ω協調電阻可以增強EMC保護,提供最高±30 kV 61000-4-2 ESD保護和±1 kV IEC 61000-4-5浪涌保護。
為了提高電氣要求嚴苛的電機控制、過程自動化和無線基礎設施等應用中的抗擾度,可以添加電氣隔離裝置。利用ADI的 iCoupler® 和 isoPower® 技術,可以向ADM3065E中增添兼具增強型絕緣和5 kV rms瞬態電壓的電流隔離。ADuM231D 提供三個5 kV rms信號 隔離通道,具有精密時序性能,可以在高達25 Mbps速度下可靠運 行。ADuM6028 隔離式DC-DC轉換器可提供所需的隔離電源,耐受額定值為5 kV rms。使用兩個鐵氧體磁珠可以輕松滿足EMC相關標準要求,例如EN 55022 Class B/CISPR 22,從而可實現6 mm × 7.5 mm緊湊型隔離式DC-DC解決方案。

圖11. 具有ESD、EFT和浪涌保護功能的完整25 Mbps信號和功率隔離RS-485解決方案。
結論
ADI的ADM3065E RS-485收發器性能優于行業標準,與標準RS-485器件相比,它可以實現更快速、更長距離通信。在 EnDat 2.2,規定的10%抖動水平下,ADM3065E允許用戶采用最長20米電纜以16 Mhz時鐘速率工作,而標準RS-485器件很難滿足這一要求。ADM3065E的驅動力超出RS-485總線驅動要求300%,在使用更長電纜時,提供更出色的可靠性和更高的噪聲容限。可以通過增加iCoupler隔離來提高抗擾度,包括ADuM231D信號隔離器,以及行業體積最小的隔離功率解決方案ADuM6028。
推薦閱讀:




