【導讀】鋁電解電容器是一種有正極、負極的電容器,鋁電解電容器的基本結構是由一層陽極鋁箔,一層陰極鋁箔和中間夾有一層浸有電解液的襯墊紙以及天然氧化膜經重疊卷繞而成的,電極浸過電解液之后,再用鋁殼和膠蓋封閉起來的電容器。
一、鋁電解電容的定義
鋁電解電容器是一種有正極、負極的電容器,鋁電解電容器的基本結構是由一層陽極鋁箔,一層陰極鋁箔和中間夾有一層浸有電解液的襯墊紙以及天然氧化膜經重疊卷繞而成的,電極浸過電解液之后,再用鋁殼和膠蓋封閉起來的電容器。

二、鋁電解電容的組成
組成鋁電解電容的材料有:
電解紙、電解液、陽極鋁箔、陰極鋁箔、膠蓋、膠管、導針和鋁殼。鋁電解電容器的芯子是由陽極鋁箔、電解紙、陰極鋁箔、電解紙由里及外的順序依次疊放,卷繞成圓柱狀而形成的。


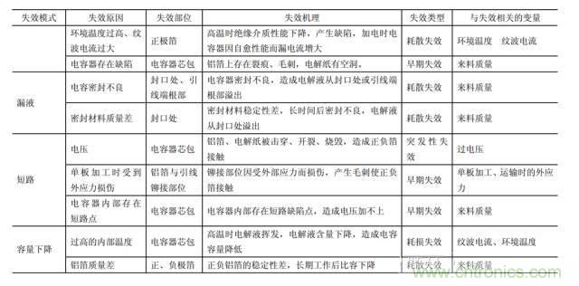
三、失效模式
基本概念:
失效:指的是零部件失去原有設計所規定的功能
失效機理:引起失效的物理、化學或其他的原因和過程。比如過載,腐蝕等nn失效模式:失效的形式,比如開路,短路,漏電等


四、壽命計算
從失效機理看,使用條件對于鋁電解電容器的壽命有很大的影響。使用條件可分為環境條件和電條件。
環境條件有溫度、濕度、氣壓、震動等,其中溫度對于壽命的影響是最大的。電條件有電壓、紋波電流、充放電條件等。
1、周圍溫度和壽命
周圍溫度對壽命的影響體現在電容量的減少、損耗角正切值的增大,這些現象起因是電解液從封口部分向外部漸漸擴散。電性能的時間變化和周圍溫度之間的關系可得出下列公式。
Lx=Lo*BTo-Tx/10
Lo:在最高使用溫度下,額定施加電壓和額定紋波電流
重疊時的保證壽命(hours)
Lx:實際使用時的預計壽命(hours)
To:產品的最高使用溫度(℃)
Tx:實際使用時的周圍溫度 (℃)
B: 溫度加速系數
根據上述公式,電解電容應用時,須考慮環境散熱方式、散熱強度、電容與熱源的距離、電容的安裝方式。

2.施加電壓和壽命
用于絕大多數的機器中的貼片式(SMD)、引線式(radial)、基板自立式(snap-in)之電容器,使用條件在最高使用溫度和額定電壓值以下的情況時,施加的電壓所產生的影響與周圍溫度的加速和紋波電流的加速所產生的影響相比可以忽略不計。
另,用于高功率電子儀器的螺絲端子式(screw)電容器中350VDC以上的高壓品占主流,由于作為鋁電解電容器導電體的氧化膜(Al2O3)的性質,額定電壓以下的施加電壓值的大小將影響其壽命。
3、紋波電流影響壽命
紋波電流計算是得到電容功率損耗的一個重要參數,在設計電路選擇電容時候,我們必須首先確定下來電流的紋波大小,這和設計規格和具體拓撲結構相關。鋁電解電容常被用在整流模塊后以平穩電壓,我們在選擇好具體拓撲結構后,根據規格要求得到最小的電容值。在紋波電流的選擇時,需要降額設計。

控制某一紋波電壓所需的電容容值為:

由于鋁電解電容器和其他的電容器相比損耗較大,因而紋波電流會導致內部發熱。紋波電流產生的熱又會使溫度上升,所以對于產品壽命有很大影響。這樣一來,需事先根據不同產品設定最大允許紋波電流值。外加紋波電流的發熱度可由下面的計算式得出。
W=Ir2*ESR+V*IL
W:內部的消耗電力
Ir:紋波電流
ESR:內部電阻(等效串聯電阻)
V:外加電壓
IL:漏電流
在最高使用溫度下,漏電流增加到20℃時的5~10倍,但仍然Ir≥IL,則W= Ir2·ESR。要求出內部發熱和放熱達到平衡的條件,則
Ir2·R=β*A*ΔT
β:放熱常數
A:外殼表面積(m2)
A=π/4·D(D+4L)
D:外殼的直徑(m)
L:外殼的長度(m)
ΔT:因紋波電流所上升的溫度(℃)
那么,內部發熱ΔT=Ir2·ESR
β*A
另外,紋波電流在120Hz的情況下發熱可由(7)式得出:

(在這里ESR=tanδ)
ωC
tanδ:120Hz時的損耗
ω : 2πf(f等于120Hz)
C :120Hz時的電容(F)
ESR值是根據溫度的變化而變化,因此,要求出正確的△T必須實際測得熱電偶的數值。
顧及由紋波電流產生的內部發熱和周圍溫度的影響,NIPPON-CHEMICON壽命推定式是:
a)施加DC標稱電壓時的保證壽命為

·······························(貼片型)
b)允許紋波電流重疊時的保證壽命為

·····················(引線型、基板自立型)

····················(螺絲端子型)
Lr:在最高使用溫度下標稱紋波電流重疊時的保證壽命(hours)
Lx:實際使用時的推測壽命(hours)
To:產品的最高使用溫度(℃)
Tx:實際使用時的周圍溫度(℃)
T:紋波電流導致的芯子中心發熱度(℃)
To:施加允許紋波電流時的芯子中心發熱度(℃)
(最高使用溫度105℃系列的△T o=5℃)
※關于TX(實際使用時的周圍溫度)的注意事項
在溫度加速試驗中,確認10℃ 2倍準則的是40℃~最高使用溫度的范圍內,
從市場退回的產品測定結果中可以看出,20~25℃范圍內可以用10℃2倍準則進行研究,但是應用中的環境條件大多不明確,因此40℃以下的話請當作40℃來進行壽命預測。
※關于ΔT(紋波電流導致芯子中心發熱)的注意事項
周圍溫度 + 紋波電流導致芯子中心發熱的界限值
各個溫度下芯子中心發熱的界限值的例子

即:最高使用溫度為105℃系列處于最高使用溫度105℃時紋波電流產生的熱達到5℃的最高界限(合計110℃),周圍溫度為65℃時紋波電流產生的熱最高為25℃(合計90℃),這兩種情況的壽命是相同的。
要求得紋波電流自身發熱的值,需用熱電偶測出電容器芯子中心的溫度和電容器周圍的溫度,兩者之間的差即是紋波電流自身發熱的值,這樣求出的數值是最正確的。但是,由于在實際的機器中要測出電容器內部的溫度是非常困難的,因此先測定電容器外殼側面的溫度,在運用下記溫度差系數來推定芯子中心部分的溫度。
不同外殼直徑的溫度差系數

需要作出更準確的壽命推測的話,請使用實際測量值。另外,也可以用公式(12)算出紋波電流產生的自身發熱值ΔT。最高使用溫度、多數系列的ΔT0=5℃。至于其他系列請參照供應商資料。
ΔT=(IX/I0)2×ΔT0……………(12)
I0:最高使用溫度下的被頻率修正的額定紋波電流(Arms)
IX:實際使用時的紋波電流(Arms)
※開關電源中鋁電解電容器商用電源頻率成分和switching頻率成分重疊時,其內部消耗電力如下式所示。
W=I(f1)2×ESR(f1)+ I(f2)2×ESR(f2)+…+ I(fn)2×ESR(fn)
W:消耗的電能
I(f1)、I(f2)…I(fn):各式各樣不同頻率下的紋波電流值(Arms)
ESR(f1)、ESR(f2)… ESR(fn):各式各樣不同頻率下的等效串聯電阻值(Ω)
設各頻率下的頻率修系數為F(fn),f0是紋波電流基準時的頻率,要讓ESR(fn)=ESR(f0)/ F(fn)2的關系成立;用下列公式換算各頻率成分的紋波電流值為基準的頻率的紋波電流實效值(f0)
I(f0)=√【{{I(f1)/F(f1)}2+{I(f2)/F(f2)}2 +…{I(fn)/F(fn)}2}】
I(f0):換算基準頻率紋波電流值(Arms)
F(f1)、F(f2)…… F(fn):各種頻率f1 f2…… fn下的頻率補正系數
通常,額定紋波電流值被120HZ的正弦波實效值規格化。內部電阻(ESR)為保持頻率特性,允許紋波電流值會根據頻率的改變而改變。
(舉例)頻率修正系數的例子(生產商CHEMICON的radial高頻低阻KZE系列)

頻率修正系數的例子(生產商CHEMICON的snap-in SMQ系列)

4. 關于影響壽命的其他因素
鋁電解電容器的電解液會通過封口部分向外擴散,由此產生的漸耗故障成為決定壽命長短的重要原因。使該現象加速的原因除了前面提到的周圍溫度和紋波電流這兩個原因之外,還有下面幾個原因。
4.1過電壓
若連續施加超過額定電壓的過電壓,產品的漏電流急速增大。因漏電流導致發熱及氣體的產生,從而引發內壓也隨之上上升。這一反應會根據施加的電壓、供給電源的電流容量、環境溫度的上升而加速,有時會導致壓力閥松開甚至被損壞的情況。即使電容器外觀沒發生異常,其壽命也會變短。
將電容器串聯使用的情況下,因漏電流偏離分壓變得不平均,個體易施加上過電壓。這樣的話,必須采取選定估計不平衡的額定電壓或者連接均壓電阻等等措施。
建議均壓電阻選擇:R = VW /3I漏電流
目前由于節能要求,均壓電阻阻值的選擇越來越大,對電容器的容量、漏電流一致性要求越來越高。
4.2 反向電壓
施加反向電壓,電壓加在無化成膜的陰極箔上,導電體氧化膜被強制形成,則這樣和過電壓的情況一樣地會引發發熱和氣體的產生,致使電容量急劇減少,損耗角增大。
陰極反應:4OH- - 4e = 2H2O + o2 + 熱量
3O2 + 4Al = 2Al2O3
陽極反應:2H+ + 2e =H2
反向電壓、反向電流過大,伴隨氣體產生、陽極箔和壓力閥被損壞。壓力閥若來不及打開,會產生爆炸。
4.3 充放電
把一般產品用于開關頻繁的頻閃閃光燈、鉚接機的充放電電路和輸出功率大的AV機器的電源電路中,因放電電流使陰極箔化成、電容量急劇減少。還有陰極箔化成時產生內部發熱和氣體的產生,會導致壓力閥松動甚至被損壞。溫度越高,放電電阻越低、施加電壓越大,充放電頻率越快的話,那么產品惡化的速度也就越快。
一般地,將鋁電解電容器放置于激烈的充放電電路中的話,因充電后放電的原因,陰極箔生成化成膜,電容量迅速減少。陰極側和陽極側短路,原本儲存在陽極一側的電荷瞬間移往陰極箔一側,這時,兩側箔的電壓為了相等,陰極箔一側漸漸被化成。這與施加逆電壓的狀態相同。
1. 通常的充電狀態
2. 斷開電源V1,放電了的話,陽極箔一側的電荷會移向陰極箔一側,由于整體電荷量不變,即Q=C+·V2+C-·V2,則
C+·V1=C+·V2+C-·V2
V2=C+·V1
C++ C-
16V10000μF的情況下,外部施加電壓假設為13V,電容器尺寸若為Φ50×80L的話,陽極箔為5.3μF/cm2、陰極箔為100μF/cm2,那么
V2=5.3*13/(5.3+100)=0.65(V)
若制造Φ35×50L尺寸電容器的話,陽極箔必須使用高倍率箔,陽極箔為11.5μF/cm2、陰極箔為100μF/cm2的話,那么
V2=11.5×13 /(11.5+100)=1.34(V)
因此,使用高倍率陽極箔的情況下,放電時會產生更高的電壓于陰極箔,則加速陰極化成反應,導致發熱、壓力閥松動。 小型化了話,要采取使用高倍率陰極箔或者附有氧化膜的陰極箔等對策。
4.4 脈沖電流
若頻繁地反復操作,則情況與施加過紋波電流相同,芯子發熱度超過允許值,在外部端子的連接部分及電容器內部的引出線和箔的連接部分會有異常發熱,需引起注意。
4.5 用于交流電路
如果鋁電解電容器用于交流電路的話,在電容器內部迅速產生氣體的同時還伴有發熱、內壓上升,由此進一步導致壓力閥動作、從封口部分漏出電解液,甚至最糟糕的話有時還會引發爆炸,可燃物飛散,有時還會導致短路。所以,請千萬不要用于交流電路中。
五、鋁電解電容壽命其他估算方法
電容壽命估算的一般步驟,當然,如果已經設計好了產品,我們還有一種方法來估計電容壽命,即已經有產品,我們來檢驗電容壽命設計是否合理,我們可以通過測試電容中心點溫度的方法,然后通過電容的壽命計算公式來檢驗。
推薦閱讀:





